March 27, 2026
Introduction
Transforming an ordinary outdoor space into a golfer's paradise is achievable through the creation of a backyard synthetic putting green. This addition not only enhances aesthetic appeal but also offers practical benefits. Homeowners can enjoy a low-maintenance, durable surface that provides a consistent playing experience.
However, the journey from concept to completion can present challenges. How can one ensure a flawless installation while avoiding common pitfalls? This guide navigates the intricacies of crafting a synthetic putting green, equipping readers with the knowledge necessary to achieve a beautiful and functional addition to their backyard.
Understand the Benefits of Synthetic Turf for Your Backyard Putting Green
Installing a in your backyard offers numerous advantages that enhance both functionality and aesthetics:
- : Synthetic turf requires minimal upkeep compared to natural grass. Homeowners can eliminate the need for mowing, watering, and fertilizing, allowing more time to enjoy their outdoor space. Research indicates that maintenance costs for artificial grass average around $5,000 annually, $23,000 required for natural grass.
- Durability: Engineered to withstand heavy foot traffic and adverse weather conditions, synthetic grass ensures that your putting green remains in excellent condition year-round. can last between 15 to 25 years, making it a worthwhile .
- : Synthetic grass provides a uniform surface that guarantees a true roll for golf balls, enhancing practice experiences. This consistency allows golfers to refine their skills without the unpredictability associated with natural grass.
- : Choosing artificial grass significantly , aligning with environmentally friendly practices. Homeowners can save thousands of gallons of water each year, making it a responsible choice, particularly in drought-prone areas.
- : Artificial grass maintains its vibrant color and lush appearance throughout the year, enhancing the visual appeal of your backyard. This consistent beauty can increase property value, with homes featuring potentially selling for up to 15% more than those with natural lawns.
These advantages make a backyard synthetic putting green an ideal choice for homeowners aiming to create a practical and attractive outdoor living space.

Prepare Your Site and Gather Necessary Tools for Installation
Proper is essential before setting up your . Follow these steps to ensure a successful installation:
- : Select a flat area with good drainage, ideally positioned away from trees and shrubs that could obstruct sunlight or drop debris.
- Measure the Area: Determine the size of your green space and mark the outline using spray paint or stakes for clarity.
- Gather Tools: Ensure you have the following :
- Shovel
- Rake
- Plate compactor or tamper (for compacting the base)
- Utility knife
- Measuring tape
- adhesive and seam tape
- Level
- Weed barrier fabric
- Clear the Area: Remove any existing grass, plants, or debris from the marked area to prepare for excavation.
- : Dig down 2-4 inches to create a stable base for the , which is crucial for and preventing water pooling.
- Check for Utilities: Before digging, confirm that there are no underground utilities in the area to avoid damage.
- : Aim for a slight slope of 1-2% to facilitate effective drainage away from the green surface.
Carefully preparing your area and collecting the necessary tools will promote a smoother installation process, ensuring your is both functional and visually appealing. Additionally, proper seam alignment during installation is vital to prevent .

Install Your Backyard Putting Green: Step-by-Step Instructions
To successfully install your , follow these detailed steps:
- Excavate the Area: Begin by digging down 4 to 6 inches to create a solid base for your putting surface. Ensure the ground is level and compacted to provide a stable foundation.
- Install a Weed Barrier: Lay down a to prevent unwanted weeds from growing through your lawn, ensuring a clean and low-maintenance surface.
- Create a Base Layer: Add a 2 to 4-inch layer of crushed stone or gravel to facilitate . Use a plate compactor to thoroughly compact this base layer, which is crucial for the .
- Lay the Grass: Unroll the synthetic grass over the prepared base. Allow it to acclimate in the sun for about 30 minutes, making it more pliable and easier to work with.
- Cut the Grass: Trim the edges of the grass to fit the shape of your putting green, ensuring a snug fit against the edges for a seamless look.
- Secure the Surface: Utilize adhesive and seam tape to fasten the edges and seams of the surface, ensuring a professional look without visible seams.
- Add Infill: If necessary, apply infill material, such as fine sand, to weigh down the grass and provide a more natural feel underfoot, enhancing the overall playing experience.
- Final Touches: Brush the grass fibers upright to ensure an even surface. Inspect for any wrinkles or uneven areas and make adjustments as needed to achieve a smooth finish.
: Typically, the lead time for installation is 1 to 3 weeks, extending to 2 to 4 weeks in spring and early summer, depending on site conditions.
: Regular upkeep, such as brushing the turf to keep fibers upright and ensure consistent ball roll, is crucial for maintaining the performance of your course surface.
By following these steps and considering the additional suggestions, you can create a that enhances your outdoor space while providing a wonderful area for practice and enjoyment.
Ready to get started? Schedule your complimentary consultation with today for top-quality and golf surface solutions!

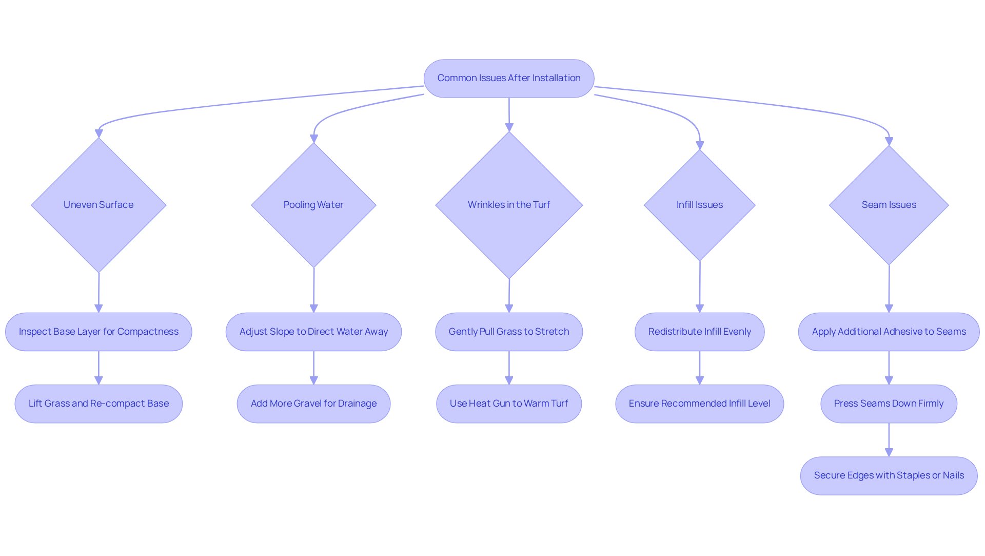
Troubleshoot Common Issues After Installation
After installing your , you may encounter some . Here’s how to troubleshoot them effectively:
- Uneven Surface: If you notice bumps or dips, inspect the base layer for compactness. Lifting the grass and re-compacting the base may be necessary to achieve a smooth surface.
- : If water pools, ensure that the slope of the green is adjusted to direct water away from the surface, ideally maintaining a slight slope of 1-2%. You may also consider adding more gravel to enhance drainage.
- : Wrinkles can occur due to temperature changes. To resolve this, gently pull the grass to stretch it out. A heat gun can also be used to warm the turf slightly, making it easier to manipulate.
- Infill Issues: Use a broom to evenly across the surface, ensuring it meets the recommended level for optimal playability. Silica sand infill is generally suggested for golf course surfaces to attain optimal outcomes.
- : Noticeable or raised seams can diminish the look and performance of your turf. As Eric Fullerton notes, securing seams is crucial; apply additional adhesive and press the seams down firmly to secure them and prevent further lifting. Additionally, ensure the edges of the turf are secured with landscape staples or nails every 6-8 inches to maintain stability and prevent lifting.
By promptly addressing these , you can maintain the quality and performance of your , ensuring it remains a source of enjoyment for years to come.

Conclusion
Investing in a backyard synthetic putting green is not merely an enhancement to your outdoor space; it represents a significant investment in enjoyment and practicality. Homeowners who choose synthetic turf enjoy numerous benefits, including low maintenance, durability, and a consistent playing surface that enhances their golfing experience. Additionally, the aesthetic appeal and water conservation advantages further highlight the value of this choice, making it a prudent decision for any golf enthusiast.
This guide outlines essential steps for installation, including:
- Site preparation
- Tool gathering
- The installation process itself
It also provides key insights into troubleshooting common post-installation issues, such as uneven surfaces and drainage problems, ensuring that your putting green remains in optimal condition. By adhering to these detailed instructions and tips, achieving a high-quality synthetic putting green is not only feasible but also rewarding.
Ultimately, investing in a synthetic putting green transforms your backyard into a personal golf haven. This opportunity allows you to enhance both your practice and leisure time while contributing to a sustainable environment. Begin planning your installation today to reap the countless benefits of a synthetic turf putting green for years to come.
Frequently Asked Questions
What are the main benefits of installing synthetic turf for a backyard putting green?
The main benefits include low maintenance, durability, a consistent playing surface, water conservation, and aesthetic appeal.
How does synthetic turf reduce maintenance requirements?
Synthetic turf requires minimal upkeep compared to natural grass, eliminating the need for mowing, watering, and fertilizing, which allows homeowners more time to enjoy their outdoor space.
What are the cost differences in maintenance between synthetic turf and natural grass?
Maintenance costs for artificial grass average around $5,000 annually, while natural grass maintenance costs approximately $23,000 annually.
How durable is synthetic turf?
High-quality synthetic grass can last between 15 to 25 years and is engineered to withstand heavy foot traffic and adverse weather conditions.
What advantages does synthetic turf offer for golf practice?
Synthetic grass provides a uniform surface that guarantees a true roll for golf balls, enhancing practice experiences and allowing golfers to refine their skills without the unpredictability of natural grass.
How does installing synthetic turf contribute to water conservation?
Choosing artificial grass significantly reduces water consumption, saving thousands of gallons of water each year, which is especially beneficial in drought-prone areas.
What is the aesthetic appeal of synthetic turf?
Artificial grass maintains its vibrant color and lush appearance throughout the year, enhancing the visual appeal of the backyard and potentially increasing property value.
Can synthetic turf increase property value?
Yes, homes featuring artificial grass installations can potentially sell for up to 15% more than those with natural lawns.
List of Sources
- Understand the Benefits of Synthetic Turf for Your Backyard Putting Green
- How Artificial Grass Putting Greens Improve Practice and Backyard Value - Artificial Turf Express (https://artificialturfexpress.com/blog/artificial-putting-greens-backyard-value)
- Artificial Turf Putting Greens: Enhance Your Backyard Game (https://amazingturfandlawn.com/putting-greens/home-artificial-putting-green-benefits)
- Backyard Synthetic Turf Putting Greens | 50 Shades of Green (https://50shadesofgreennc.com/2025/09/30/the-perfect-backyard-upgrade-why-a-synthetic-turf-putting-green-is-a-game-changer)
- Backyard Putting Green: 5 Surprising Benefits (https://heavenlygreens.com/blog/5-benefits-of-installing-backyard-putting-green)
- 10 Benefits of a Synthetic Putting Green for Your Backyard – Hall Turf | Artificial Turf Installation Kansas City KS & MO (https://hallturf.com/10-benefits-of-a-synthetic-putting-green-for-your-backyard)
- Prepare Your Site and Gather Necessary Tools for Installation
- A Step-by-Step Guide to Installing Artificial Turf Grass (https://lowes.com/n/how-to/install-artificial-grass)
- 5 Backyard Putting Green Installation Mistakes & How to Fix Them (https://aglgrass.com/blogs/backyard-putting-green-mistakes)
- Avoid Costly Backyard Putting Green Mistakes! #Golf #Turf (https://heavenlygreens.com/blog/avoid-backyard-putting-green-mistakes)
- 10 Best Artificial Turf Installation Tools for Your Project - AGL (https://artificialgrassliquidators.com/artificial-turf-installation-tools)
- The Ultimate Checklist for a Flawless Artificial Turf Installation - The Turf Yard (https://theturfyard.com/the-ultimate-checklist-for-a-flawless-artificial-turf-installation)
- Install Your Backyard Putting Green: Step-by-Step Instructions
- FAQs Answered: Everything To Know About Installing a Synthetic Turf Putting Green | Synthetic Grass Warehouse (https://syntheticgrasswarehouse.com/blog/faqs-answered-everything-to-know-about-installing-a-synthetic-turf-putting-green)
- Synthetic Turf Installation Market Strategies: Trends and Outlook 2026-2034 (https://datainsightsmarket.com/reports/synthetic-turf-installation-1462129)
- Putting Green Installation Timeline: 1 to 5 Days | FusionTurf (https://find.fusionturf.com/answers/how-long-does-putting-green-installation-take)
- A Guide To Installing An Artificial Putting Green (https://turftekusa.com/blog/a-guide-to-installing-an-artificial-putting-green)
- The Global Artificial Grass market size was USD 5251.2 Million in 2023! (https://cognitivemarketresearch.com/artificial-grass-market-report)
- Troubleshoot Common Issues After Installation
- 5 Backyard Putting Green Installation Mistakes & How to Fix Them (https://aglgrass.com/blogs/backyard-putting-green-mistakes)
- Artificial Grass Installation: Overcome Common Challenges (https://yavapailandscaping.com/overcoming-common-challenges-in-artificial-grass-installation)
- Expert Tips to Prevent Common Synthetic Grass Putting Green Installation Mistakes | Synthetic Grass Warehouse (https://syntheticgrasswarehouse.com/blog/expert-tips-to-prevent-common-synthetic-grass-putting-green-installation-mistakes)
- Solve Artificial Turf Installation Issues: Expert Fixes (https://artificialturfexpress.com/blog/troubleshooting-guide-for-diy-installation-of-the-best-artificial-turf)
- Overcoming Common Artificial Grass Installation Issues | Smart Turf® Artificial Grass (https://smartturf.com/overcoming-common-artificial-grass-installation-issues)







