March 26, 2026
Introduction
The allure of a lush, green lawn or a pristine putting green can transform any outdoor space. However, achieving this ideal requires more than just rolling out turf. Successful installation hinges on meticulous planning, a solid foundation, and ongoing maintenance practices that ensure longevity and visual appeal. As homeowners and landscapers strive for that perfect outdoor aesthetic, it is essential to consider the best practices that can elevate turf installation from a simple task to a stunning success.
Plan and Prepare for Turf Installation
Begin with a thorough site assessment to evaluate the location for the . This assessment should include:
- Checking existing vegetation
- Analyzing soil conditions
- Observing drainage patterns
Next, remove any old grass, weeds, and debris to establish a clean slate. It is recommended to dig down at least 3-4 inches to ensure a . Consider the layout of the turf, including features such as bunkers or water elements, which can contribute to , enhancing both gameplay and aesthetic appeal.
Develop a detailed that outlines the timeline, materials needed, and labor requirements. This will facilitate a of turf. By choosing , you can enjoy a beautiful, that remains vibrant and healthy throughout the year.

Establish a Strong Foundation for Turf
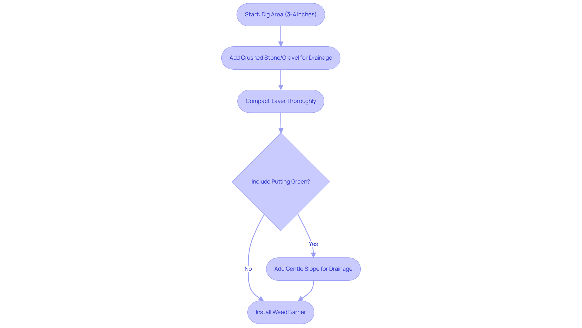
To establish a strong base for your , start by digging the area to a suitable depth of 3-4 inches.
Next, add a layer of to facilitate drainage and prevent . This step is crucial for ensuring a stable base for your . Compact this layer thoroughly to guarantee stability.
If your installation includes a , consider adding a gentle slope for drainage. This feature is essential for preserving the quality of your grass. Furthermore, installing a can help stop unwanted growth beneath the grass, enhancing the of your backyard golf experience.
This foundational work is vital for ensuring that the surface remains level and functional over time, allowing you to enjoy a world-class golf experience right outside your door.

Execute Turf Installation with Precision
Once the foundation is ready, and allow it to adjust for 1-2 hours in direct sunlight. This process helps the relax, .
Begin placing the grass from one end of the area, ensuring that the seams are staggered to avoid visible lines. For precise cutting around edges and features, use a .
Secure the grass to the ground with or adhesive, particularly at the seams, to prevent shifting.
After the , brush the upright to enhance its appearance and ensure a .

Maintain and Care for Your Turf After Installation
To maintain your lawn in optimal condition, it's essential to establish a consistent . Begin by regularly clearing away , as buildup can lead to unpleasant odors and negatively affect the grass's appearance.
Rinse the surface every one to two weeks to eliminate dust and allergens, particularly in areas with heavy foot traffic. For , consider using enzyme-based and , which effectively neutralize odors without harming the grass.
Additionally, brushing the grass fibers every two weeks is crucial for . It's also important to , in heavily used areas to ensure adequate cushioning and support.
Implementing these practices can significantly . With , it can , and with diligent care, it may even reach 20 years or more.

Conclusion
Successfully installing turf requires careful planning, a solid foundation, and ongoing maintenance to ensure a vibrant and durable lawn. By adhering to best practices, such as conducting a thorough site assessment, preparing the soil properly, and executing the installation with precision, one can create a beautiful outdoor space that enhances both aesthetics and functionality.
Key steps include:
- Assessing the site for existing vegetation and soil conditions.
- Establishing a strong base with proper drainage.
- Ensuring a meticulous installation process to avoid common pitfalls.
Regular maintenance routines, including debris removal and monitoring infill levels, are crucial for prolonging the lifespan of the turf, allowing it to thrive for years.
Incorporating these best practices not only leads to a successful turf installation but also contributes to a more enjoyable outdoor experience. Whether for recreational purposes or enhancing property value, investing time and effort into the installation and maintenance of turf can yield significant rewards. Embrace these guidelines to achieve a lush, green landscape that stands the test of time.
Frequently Asked Questions
What is the first step in preparing for turf installation?
The first step is to conduct a thorough site assessment, which includes checking existing vegetation, analyzing soil conditions, and observing drainage patterns.
What should be done with old grass and debris before installing turf?
Old grass, weeds, and debris should be removed to establish a clean slate, and it is recommended to dig down at least 3-4 inches to ensure a solid base.
How should the layout of the turf be considered during installation?
The layout should include features such as bunkers or water elements, which can enhance gameplay and aesthetic appeal, contributing to custom PGA-caliber putting surfaces.
What should be included in the project plan for turf installation?
The project plan should outline the timeline, materials needed, and labor requirements to facilitate a smooth installation of turf.
What are the benefits of choosing California Turf Company's artificial grass options?
Their premium artificial grass options provide a beautiful, maintenance-free lawn that remains vibrant and healthy throughout the year.
List of Sources
- Plan and Prepare for Turf Installation
- UF/IFAS expert evaluates impact of installing synthetic turf (https://mainstreetdailynews.com/local-living/uf-ifas-impact-installing-synthetic-turf)
- Plastic Turf Fields Are Taking Over America (https://nytimes.com/2025/07/26/business/artificial-turf-grass-sports.html)
- Synthetic Turf Industry: Data Reports 2026 (https://wifitalents.com/synthetic-turf-industry-statistics)
- As California installs more artificial turf, health and environmental concerns multiply (https://latimes.com/science/story/2025-09-17/californias-love-hate-relationship-with-artificial-turf)
- Establish a Strong Foundation for Turf
- Emerging opportunities in fertile synthetic turf - Floor Covering News (https://fcnews.net/2025/08/emerging-opportunities-in-fertile-synthetic-turf)
- Synthetic Turf, Drainage & Flooding | Synthetic Grass Warehouse (https://syntheticgrasswarehouse.com/blog/synthetic-turf-drainage-and-flooding)
- A Foundation for a Great Game: How Synthetic Turf Fields Are Built (https://wa-rock.com/the-foundation-for-a-great-game-how-synthetic-turf-fields-are-built)
- As California installs more artificial turf, health and environmental concerns multiply (https://latimes.com/science/story/2025-09-17/californias-love-hate-relationship-with-artificial-turf)
- Plastic Turf Fields Are Taking Over America (https://nytimes.com/2025/07/26/business/artificial-turf-grass-sports.html)
- Execute Turf Installation with Precision
- How to Install Turf: DIY vs. Professional Artificial Grass Installation (https://synlawn.com/articles/diy-vs-professional-turf-installation)
- Top 5 Turf Installation Quote Mistakes Contractors Keep Making (https://aglgrass.com/blogs/turf-installation-quote-mistakes)
- How Long Does Turf Installation Last? - Keystone Sports Construction (https://keystonesportsconstruction.com/how-long-does-turf-installation-last)
- Turf Field Safety Standards and Best Practices - Keystone Sports Construction (https://keystonesportsconstruction.com/turf-field-safety-standards-and-best-practices)
- How Long Does Artificial Turf Last | Synthetic Turf International Blog (https://synthetic-turf.com/artificial-grass-durability-how-long-does-turf-last)
- Maintain and Care for Your Turf After Installation
- Artificial Turf Field Maintenance costs and guidelines | Sports Venue Calculator (https://sportsvenuecalculator.com/knowledge/artificial-turf-maintenance/artificial-turf-field-maintenance-costs-and-guidelines)
- Artificial Turf Maintenance Guide | Cleaning & Care Tips (https://fieldturflandscape.com/maintenance/artificial-turf-maintenance-guide)
- turfoptix.com (https://turfoptix.com/case-studies)
- How to Keep Artificial Turf Clean Year-Round | US Turf (https://usturfsandiego.com/news/how-to-keep-artificial-turf-clean)
- Estimating Long-Term Maintenance and Lifecycle Costs for Artificial Grass — Turfscapes Of Arizona LLC (https://turfscapesofarizona.com/blog/estimating-long-term-maintenance-and-lifecycle-costs-for-artificial-grass)







