April 10, 2026
Introduction
Installing turf can transform a yard into a vibrant, low-maintenance oasis. However, many homeowners underestimate the complexity of the installation process. This guide provides a detailed walkthrough of the installation journey, covering essential aspects such as:
- Assessing the space
- Selecting the right materials
- Understanding the timeline influenced by yard size and weather conditions
With numerous variables at play, homeowners must consider how to prepare effectively for this undertaking. This preparation is crucial to avoid common pitfalls that could delay their project.
Assess Your Space and Needs
- Measure Your Space: Begin by accurately measuring the dimensions of the area designated for [ grass placement ](https://californiaturfco.com/10-benefits-of-artificial-lawns-for-dogs-every-homeowner-should-know/). Use a tape measure to obtain precise length and width measurements. For yards with irregular shapes, divide the space into smaller sections and measure each one individually to ensure comprehensive coverage. Additionally, remember to add 5% to your grass needs to guarantee sufficient material for your setup.
- Evaluate the Terrain: Assess the terrain for any slopes, dips, or water flow issues. A flat area is ideal for grass laying; however, if your yard has inclines, you may need to consider extra leveling or drainage options to prevent water buildup that could harm the grass.
- Identify Existing Features: Take stock of any existing landscaping elements such as trees, flower beds, or pathways. These features can influence the setup process and may require special considerations, such as modifications in grass placement or additional preparation tasks.
- Determine Your Needs: Reflect on how you plan to utilize the grass. Whether for a backyard putting green , a pet-friendly space, or a playground, your intended use will dictate the type of grass you choose and the method of installation. For instance, pet areas may require more resilient grass, while playgrounds benefit from softer, cushioned alternatives.
- Consult with Experts: If any part of your evaluation feels overwhelming, consider seeking advice from a grass setup specialist at California Turf Company. Their expertise can provide valuable insights into grass selection and installation methods, ensuring that your project meets both aesthetic and functional needs. Initiate your free consultation with California Turf Company for premium artificial grass and putting green solutions.

Follow the Installation Steps
- Prepare the Site: Start by clearing the area of any existing grass , weeds, or debris. Use a shovel or sod cutter to remove the top layer of soil, typically about 3-4 inches deep. Ensure the ground is level and compacted to create a stable foundation for the turf.
- Install a Base Layer: To improve drainage and stability , add a base layer of crushed stone or gravel. Distribute it evenly over the surface, aiming for a thickness of approximately 2-3 inches. For larger areas, it is advisable to use a plate compactor to compress the foundation quickly, forming a sturdy surface that prevents movement and settling of the grass over time.
- Lay the Grass: Roll out the synthetic grass over the prepared base, ensuring that the grass is laid in the same direction to maintain a uniform appearance. Trim the edges as necessary to fit the area, allowing for a clean finish.
- Secure the Grass: Use 6-inch galvanized nails or landscape anchors to fasten the grass to the ground. Place these fasteners every 4 to 6 inches along the seams and edges to prevent any shifting during use.
- Add Infill: If your grass requires infill, distribute it uniformly over the surface. This material helps to weigh down the grass and provides cushioning, enhancing the overall feel. Use a broom to brush the infill into the fibers of the grass, ensuring it is well-distributed.
- Final Touches: Inspect the installation for any wrinkles or uneven areas. Use a utility knife to trim any excess grass and ensure clean edges. Finally, brush the turf fibers to stand upright, enhancing the appearance and ensuring a natural look.

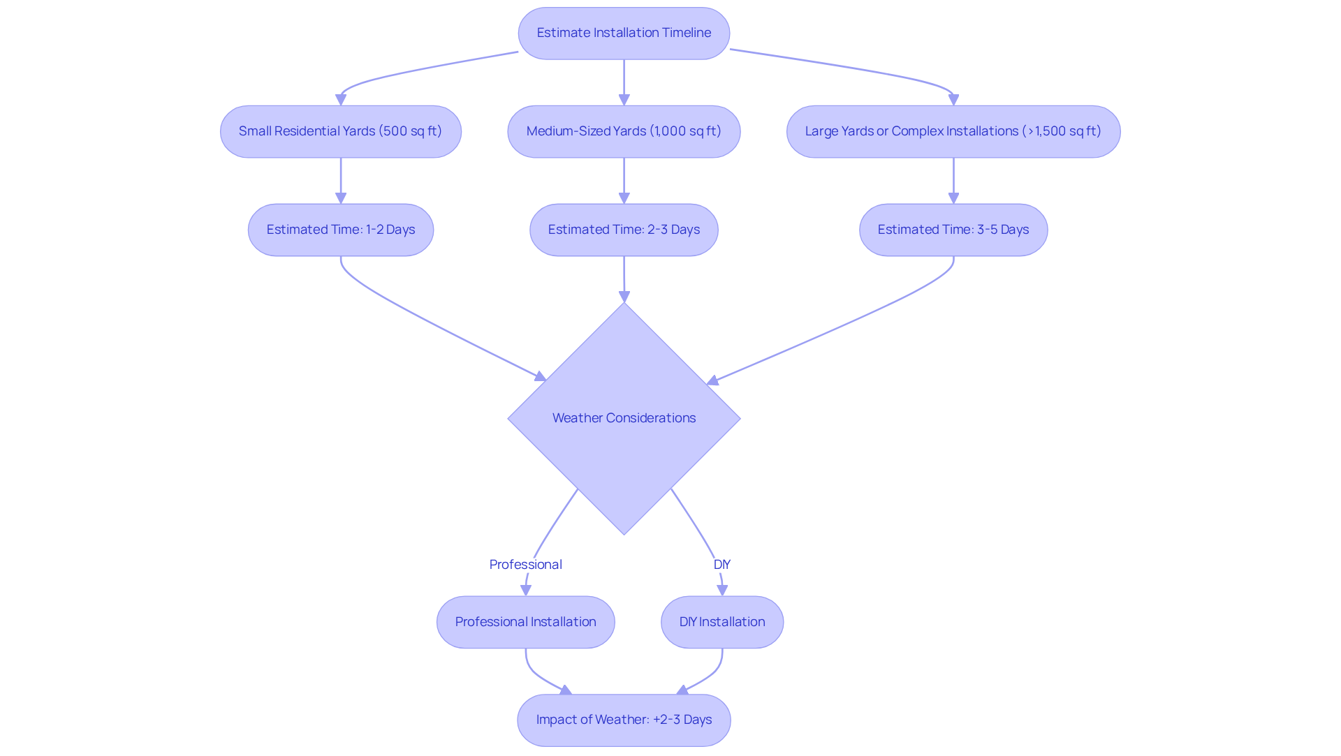
Estimate Your Installation Timeline
- Small Residential Yards: For a typical small yard, approximately 500 sq. When considering how long does it take to install turf , the setup can take about 1-2 days, provided the site is prepped and ready.
- Medium-Sized Yards: For medium-sized yards, around 1,000 sq. The setup duration raises the question of how long does it take to install turf, which is expected to be about 2-3 days. This timeframe, which includes site preparation, turf laying, and securing the grass, is relevant to understanding how long does it take to install turf. As landscaping professional Taylor Anthony notes, "Most homeowners underestimate what a professional landscape installation entails, since the visible on-site work covers only part of the project."
- Large Yards or Complex Installations: Larger areas, exceeding 1,500 sq. When considering how long does it take to install turf, installations with complex features, such as slopes or multiple sections, may require 3-5 days. Additional time may be necessary for drainage solutions or custom designs. Weather conditions can significantly impact these timelines; for instance, rain or extreme heat can extend the setup process by 2-3 days, as highlighted in recent studies.
- Weather Considerations: It is important to consider that weather conditions can affect the timeline. It is essential to plan accordingly, as rain or extreme heat may delay how long does it take to install turf.
- When comparing professional vs. DIY approaches, it’s important to consider how long does it take to install turf, as hiring professionals typically results in faster completion due to their experience and specialized equipment. In contrast, DIY setups may take longer , especially for those unfamiliar with the process. As mentioned, "DIY setup of artificial grass will probably require double the time compared to employing a professional service," underscoring the importance of selecting the right team for quality outcomes.

Access Tools and Troubleshooting Tips
-
Essential Tools: Before starting your installation, gather the following tools:
- Shovel
- Rake
- Landscape staples or nails
- Utility knife
- Tape measure
- Compactor (hand tamper or plate compactor)
- Broom (for spreading infill)
-
Common Issues and Solutions:
- Wrinkles in Turf : If you notice wrinkles after installation, gently stretch the turf and secure it with additional staples.
- Uneven Surface: If the turf feels uneven, check the base layer for compactness and add more infill where necessary.
- Water Flow Issues: Ensure that the base layer is properly graded for water management. If water accumulates, consider adding runoff channels or adjusting the base. Proper drainage is crucial, as poor drainage can lead to water pooling, which may cause mold or mildew.
-
Maintenance Tips: After installation, regularly brush the grass to keep the fibers upright and remove debris. Check for any loose edges and secure them as needed to maintain a neat appearance. Regular maintenance not only enhances the turf's longevity but also ensures a safe and enjoyable environment for pets and children. As noted by Mike Alexander, the positive impact of synthetic grass on children's play experiences is significant, making it a worthwhile investment for families.

Conclusion
Installing turf can transform a yard into a vibrant and functional space. However, understanding the timeline and process is essential for success. The journey begins with a thorough assessment of your space and needs, ensuring that every detail is considered before installation. This includes measuring the area, evaluating the terrain, and noting existing features. These foundational steps set the stage for a smooth installation experience.
The installation process involves several critical steps:
- Site Preparation: Properly preparing the site is crucial for a successful installation.
- Securing the Grass: Ensuring the turf is securely placed is vital for longevity.
- Adding Infill: This step enhances the turf's performance and appearance.
Proper planning is emphasized throughout the process. Estimating installation timelines based on yard size and complexity can range from one to five days. Additionally, weather conditions and the choice between professional and DIY methods significantly influence the duration of the installation.
Ultimately, investing time in preparation and execution leads to a successful turf installation. This not only enhances the enjoyment and usability of your outdoor space but also elevates your property for years to come. Homeowners are encouraged to take these insights to heart, consult with experts when needed, and approach their turf installation project with confidence. By doing so, they can create a beautiful, low-maintenance environment that meets their specific needs.
Frequently Asked Questions
How should I begin assessing my space for grass placement?
Start by accurately measuring the dimensions of the area designated for grass placement using a tape measure. For irregularly shaped yards, divide the space into smaller sections and measure each one individually. Remember to add 5% to your grass needs to ensure you have enough material.
What should I evaluate regarding the terrain before laying grass?
Assess the terrain for slopes, dips, or water flow issues. A flat area is ideal for grass laying, but if your yard has inclines, consider extra leveling or drainage options to prevent water buildup that could harm the grass.
Why is it important to identify existing features in my yard?
Existing landscaping elements such as trees, flower beds, or pathways can influence the grass setup process and may require special considerations, including modifications in grass placement or additional preparation tasks.
How does my intended use of the grass affect my choices?
Your intended use, such as for a backyard putting green, a pet-friendly space, or a playground, will dictate the type of grass you choose and the installation method. For example, pet areas may need more resilient grass, while playgrounds benefit from softer, cushioned alternatives.
What should I do if I feel overwhelmed during the evaluation process?
If any part of your evaluation feels overwhelming, consider seeking advice from a grass setup specialist at California Turf Company. Their expertise can provide valuable insights into grass selection and installation methods, ensuring your project meets both aesthetic and functional needs. You can initiate a free consultation with them for premium artificial grass and putting green solutions.
List of Sources
- Assess Your Space and Needs
- Artificial Turf Installation: 5 Rules to Know | US Turf (https://usturfsandiego.com/news/artificial-turf-installation)
- Turf Measuring Guide | Buckley Lawn Turf (https://buckleyturf.co.uk/news/turf-measuring-guide)
- How to Measure Your Lawn for Turf? A Definitive Guide 2025 (https://ancoturf.com.au/news/how-to-measure-your-lawn-for-turf)
- 5 Steps to Prepare for Synthetic Turf Installers at Home (https://californiaturfco.com/5-steps-to-prepare-for-synthetic-turf-installers-at-home)
- What to Look Out For Before Installing Synthetic Turf - Synthetic Turf (https://syntheticturfnorthwest.com/what-to-look-out-for-before-installing-synthetic-turf)
- Follow the Installation Steps
- How to Install Artificial Turf on Dirt | US Turf (https://usturfsandiego.com/news/how-to-install-artificial-turf-on-dirt)
- A Step-by-Step Guide to Installing Artificial Turf Grass (https://lowes.com/n/how-to/install-artificial-grass)
- How To Install Artificial Grass | SGW (https://syntheticgrasswarehouse.com/resources/installing-artificial-grass/step-by-step-guide-to-installing-artificial-grass)
- A Step-By-Step Guide to Installing Artificial Turf | Southwest Greens of Florida (https://swgreens.com/blog/artificial-turf-installation-step-by-step-guide)
- Artificial Turf Installation Guide - Artificial Grass Liquidators (https://artificialgrassliquidators.com/how-to-install-artificial-grass)
- Estimate Your Installation Timeline
- How Long Does Synthetic Grass Installation Take? - ForeverLawn Northern Ohio (https://foreverlawnnohio.com/blog/how-long-does-synthetic-grass-installation-take)
- What to Expect During Artificial Turf Installation: Timeline, Equipment & Disruption - River Region Sports Fields (https://riverregionsportsfields.com/what-to-expect-during-artificial-turf-installation-timeline-equipment-disruption)
- How long does it take to install artificial turf - Waterloo Turf (https://waterlooturf.com/blog/how-long-does-it-take-to-install-artificial-turf)
- Typical Duration Of A Home Landscaping Project (https://tayloranthony365.com/how-long-does-landscaping-take)
- How Long Does It Take to Install Artificial Grass (https://syntheticturftc.com/how-long-does-it-take-to-install-artificial-grass)
- Access Tools and Troubleshooting Tips
- Fixing 5 Challenges in Commercial Artificial Turf Installations (https://velcro.com/news-and-blog/2024/07/fixing-5-challenges-in-artificial-turf-installation)
- Case Studies: Landscape & Recreation - Synthetic Turf Council (https://syntheticturfcouncil.org/page/Case_Studies_2)
- Common Artificial Turf Issues & How To Solve Them | George Davies Turf (https://georgedaviesturf.co.uk/blog/common-artificial-turf-issues-how-to-solve-them?srsltid=AfmBOorUzDus81ovTo5g-AOuv5mbVmQMhG9VYMXuBWbugcAnpLOhjvfl)
- Top Synthetic Turf Installation Problems and Solutions (https://siteone.com/en/articles/turf-care/top-synthetic-turf-installation-problems-and-solutions)







