March 27, 2026
Introduction
Artificial grass has become a favored solution for homeowners and property managers aiming for a vibrant, low-maintenance landscape. Its numerous benefits - ranging from water conservation to year-round aesthetic appeal - make synthetic turf not merely a trend but a practical choice for contemporary outdoor spaces.
However, achieving a flawless installation requires careful preparation long before the first roll of grass is laid. What essential steps must be taken to ensure a seamless transition from natural to artificial? This guide explores the crucial preparations necessary for a professional-looking artificial grass setup, addressing common pitfalls and equipping readers with the knowledge to effectively transform their yards.
Understand Artificial Grass and Its Benefits
Artificial vegetation, or synthetic surface, serves as an appealing substitute for natural greenery, offering numerous advantages that meet both visual and functional needs. Below are some key benefits:
- : Artificial turf eliminates the need for mowing, watering, and fertilizing, allowing homeowners to save an average of 55 hours annually on lawn upkeep. This makes it an attractive option for busy property managers.
- : In an era of increasing water scarcity, presents a . By removing the necessity for regular irrigation, it conserves water and aligns with .
- Durability: Designed to withstand heavy foot traffic, is ideal for both residential and commercial applications. Its resilience ensures that it retains its appearance and functionality even under demanding conditions.
- : maintains a lush, green look throughout the year, . This consistent beauty is particularly valuable in regions where natural vegetation struggles due to adverse weather conditions.
- Safety Features: Many products come equipped with padded undercushioning, ensuring , especially in playgrounds and recreational areas. This focus on safety has led to a 32% reduction in sports-related injuries on modern compared to older surfaces.
By recognizing these benefits, homeowners and property managers can make informed decisions regarding the installation of , ultimately enhancing their outdoor spaces while enjoying the practical advantages it offers.

Prepare the Ground for Installation
To prepare the ground for , follow these essential steps:
- Clear the Area: Begin by using a shovel or spade to remove existing grass, weeds, and debris from the installation site. Aim for a depth of 4 inches to ensure a solid base that and prevents organic matter decomposition beneath the grass.
- Level the Ground: After clearing, use a rake to level the ground. Ensure there are no bumps or dips, as these imperfections can affect the appearance and functionality of the turf. Regularly check the surface with a long level or straight edge to maintain uniformity across the area.
- Create a Drainage Plan: If the area is prone to water pooling, consider grading the ground to create a slight slope away from structures. This will facilitate proper water runoff and prevent accumulation, which is essential for maintaining the integrity of your setup.
- : Lay down a weed barrier fabric to prevent weeds from growing through the synthetic turf. This step is vital for preserving the aesthetic appeal and functionality of your lawn over time.
- Compact the Soil: Use a plate compactor to compact the soil thoroughly, achieving a . This guarantees a , aiding in the avoidance of sinking and uneven surfaces as the installation adjusts. Proper compaction is critical for the longevity of the turf, especially in high-traffic areas or pet-friendly spaces.
- Use a Gravel Calculator: To determine the quantity of base material needed based on the area dimensions, consider using a . This tool can help ensure you purchase the correct amount of material, saving time and money.
- Remove Organic Materials: Ensure that all organic materials are eliminated to prevent the turf from shifting and wrinkling over time.
- : Before digging, it is advisable to to mark any underground utility lines. This precaution helps ensure safety during the excavation process.
Dedicating time to these preparation steps is essential for learning how to prepare for artificial grass, allowing you to achieve a flawless finish that enhances both the of your .

Gather Essential Tools and Materials
It's essential to understand how to prepare for before starting your by gathering the necessary tools and materials to ensure a seamless and effective process. Below is a detailed list to help you prepare:
Tools:
- Shovel or Spade: Essential for removing existing grass and soil, allowing for a clean base.
- Rake: Used for leveling the ground and ensuring a smooth surface for the grass.
- Plate Compactor: Vital for compacting the soil, providing a solid foundation for the .
- Utility Knife: Necessary for accurately cutting the grass to fit your specific area.
- Hammer or Mallet: Important for securing the grass with landscape staples or nails around the perimeter.
- Measuring Tape: Ensures precise measurements for a perfect fit.
- Landscape Staples or Nails: Used to anchor the grass securely to the base, preventing movement over time.
- Knee Kicker: Suggested for stretching synthetic grass to remove ripples and wrinkles, ensuring a professional finish.
- Stiff Broom with Synthetic Bristles or Power Broom: Crucial for maintaining and distributing infill after setup.
Materials:
- : Choose that meets your specific needs, whether for aesthetics or functionality.
- : Prevents weed growth, ensuring your new lawn remains pristine.
- : Vital for removing weeds prior to setup, ensuring a successful outcome.
- : Crushed rock or decomposed granite is recommended for effective drainage and stability.
- Infill Material: If necessary, this improves the surface's stability and appearance, contributing to a more natural look.
- Air Drain: Enables water movement beneath turf systems, essential for preserving the integrity of the setup.
- : Essential for securing seams and ensuring a long-lasting setup.
- : Beneficial for pet owners due to its anti-ammonia properties, helping to control odors.
To achieve a that enhances your outdoor space, it is essential to understand how to prepare for by having these tools and materials ready, which will streamline your installation process.

Follow Step-by-Step Installation Instructions
To successfully install your , follow these step-by-step instructions:
- : Start by digging the area to a depth of 3-4 inches, ensuring the removal of all organic material, including vegetation, roots, and debris. Before excavation, call 811 to check for underground utilities to prevent potential hazards.
- Lay the Base: to create a solid base, aiming for a thickness of 2-4 inches based on your .
- Compact the Base: Thoroughly compact the base material using a plate compactor. This step is crucial to prevent future settling and ensure a stable foundation.
- : Lay a porous weed barrier fabric over the compacted base, covering the entire area to prevent weed growth underneath the grass. This is essential for maintaining a clean and .
- Roll Out the Turf: Unroll the and lay it over the prepared area. Allow it to acclimate for a few hours to minimize creasing and ensure a better fit.
- Cut and Fit the Grass: Use a utility knife to trim the grass to fit the designated area, ensuring that seams are tight and edges are aligned for a seamless appearance.
- Secure the Grass: Use high-quality landscape staples or 6 to 8-inch galvanized nails to and at seams, ensuring it remains in place during use. This is important to avoid issues during installation, as more than one-third of construction professionals report that inaccurate estimates are a leading cause of budget issues.
- Add Infill (if necessary): If your grass needs infill, distribute it uniformly over the surface and utilize a stiff-bristle broom to integrate it into the fibers, improving stability and appearance.
- Final Touches: Brush the surface to lift the fibers and achieve an even look. Inspect for any loose areas and secure them as needed to maintain a polished finish.
Common errors during setup include failing to account for drainage needs, not compacting the base adequately, and neglecting to secure seams properly. are essential to avoid running out of turf or ordering excess, which can lead to mismatched colors and uneven appearances. By following these guidelines on how to prepare for , you can that enhances your outdoor area.

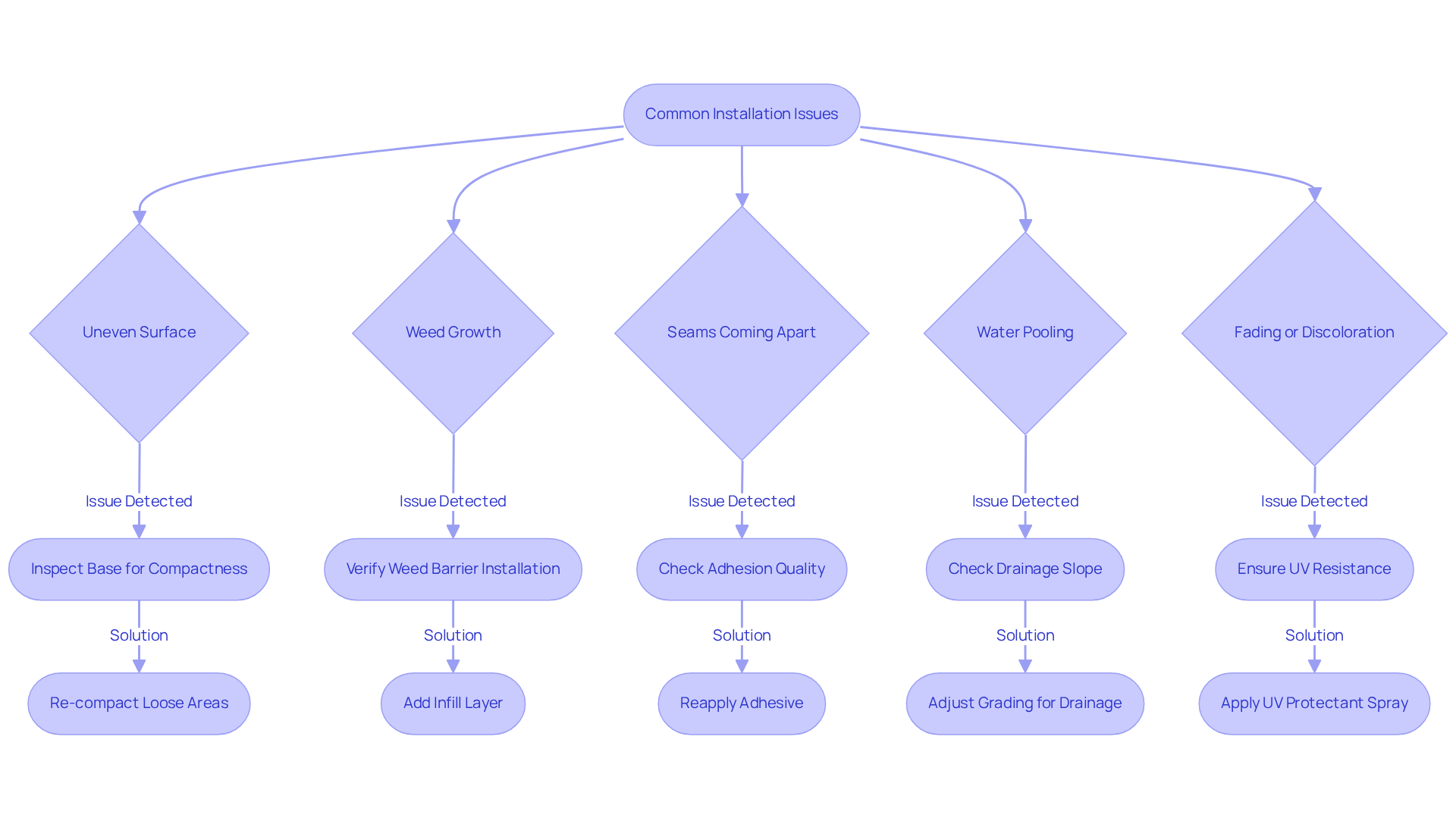
Troubleshoot Common Installation Issues
When learning how to prepare for , several may arise during the setup. Here’s how to troubleshoot them effectively:
- Uneven Surface: If you notice bumps or dips after installation, inspect the base for compactness. Areas that feel loose should be re-compacted to ensure a stable foundation. Knowing how to prepare for involves proper , as an prevents bumps and depressions, ensuring a smooth surface. According to industry standards, a well-compacted sub-base is essential to avoid long-term damage and wear.
- Weed Growth: Should through the grass, verify that a weed barrier was installed correctly. If necessary, adding a layer of infill can help suppress weed growth, as it creates a dense layer that blocks sunlight and inhibits weed germination. It is recommended to install 2-3.5 lbs. of infill per inch of grass height to effectively combat this issue.
- Seams Coming Apart: Visible seams or those that are coming apart indicate improper adhesion. Ensure that seams were secured with high-grade seam tape and adhesive. If seams are not holding, reapply adhesive to reinforce the connection, as careful adhesion is essential for maintaining the integrity of the turf. As mentioned by CCGrass, employing can assist in avoiding noticeable seams in synthetic turf.
- : If water pools on the surface, check the drainage slope. Adjusting the grading to ensure proper drainage away from structures is vital; a slight slope (typically 1-2%) facilitates optimal water runoff, preventing pooling and potential damage. Poor drainage can lead to on , causing damage and mildew growth.
- : To combat fading, . If discoloration occurs, consider applying a UV protectant spray to maintain color vibrancy and extend the lifespan of the turf. VELCRO Brand emphasizes the importance of using UV-resistant materials to enhance durability.
By proactively addressing these , you can learn how to prepare for , ensuring a successful and long-lasting installation that enhances both the aesthetic and functional value of your landscape.

Conclusion
Artificial grass offers a compelling solution for homeowners and property managers who desire low-maintenance, visually appealing outdoor spaces. Understanding its benefits - such as reduced upkeep, water conservation, and enhanced durability - enables individuals to make informed decisions that elevate their landscapes while enjoying the practical advantages of synthetic turf.
The path to a successful artificial grass installation starts with careful preparation. This includes:
- Clearing the area
- Leveling the ground
- Gathering essential tools and materials
Following a structured, step-by-step installation process is crucial to ensure the turf is laid correctly, minimizing common issues like uneven surfaces or inadequate drainage. By adhering to these guidelines, one can achieve a professional-looking setup that enhances both the aesthetic and functional value of any outdoor area.
Investing time and effort into preparing for artificial grass installation not only results in a beautiful lawn but also supports sustainable landscaping practices. Embracing this modern solution paves the way for a greener future while allowing for a vibrant and low-maintenance outdoor environment. Whether for a residential garden or a commercial space, the advantages of synthetic turf make it a choice worth considering.
Frequently Asked Questions
What is artificial grass and what are its benefits?
Artificial grass, or synthetic turf, is a man-made surface that serves as an appealing substitute for natural greenery. Its benefits include low maintenance, water conservation, durability, aesthetic appeal, and enhanced safety features.
How does artificial grass reduce maintenance?
Artificial turf eliminates the need for mowing, watering, and fertilizing, allowing homeowners to save an average of 55 hours annually on lawn upkeep.
In what way does artificial grass contribute to water conservation?
Synthetic turf conserves water by removing the necessity for regular irrigation, making it a sustainable choice in the context of increasing water scarcity.
Is artificial grass durable?
Yes, high-quality synthetic turf is designed to withstand heavy foot traffic, making it suitable for both residential and commercial applications while retaining its appearance and functionality.
What aesthetic advantages does artificial grass provide?
Synthetic turf maintains a lush, green look throughout the year, enhancing the visual attractiveness of landscapes, especially in areas where natural vegetation struggles due to adverse weather.
What safety features are associated with synthetic turf?
Many synthetic turf products come with padded undercushioning, which enhances safety for children and pets, particularly in playgrounds and recreational areas, and has led to a 32% reduction in sports-related injuries compared to older surfaces.
What steps are necessary to prepare the ground for artificial grass installation?
The essential steps include clearing the area of existing grass and debris, leveling the ground, creating a drainage plan, installing a weed barrier, compacting the soil, using a gravel calculator for base material, removing organic materials, and contacting Blue Stakes to mark underground utility lines.
Why is it important to level the ground before installing artificial grass?
Leveling the ground ensures there are no bumps or dips, which can affect the appearance and functionality of the turf.
How can one ensure proper drainage when installing artificial grass?
Grading the ground to create a slight slope away from structures can facilitate proper water runoff and prevent water pooling.
What is the purpose of using a weed barrier in artificial grass installation?
A weed barrier fabric prevents weeds from growing through the synthetic turf, preserving its aesthetic appeal and functionality over time.
List of Sources
- Understand Artificial Grass and Its Benefits
- Top Trends in Artificial Turf for 2025: What to Expect - The Turf Yard (https://theturfyard.com/top-trends-in-artificial-turf-for-2025-what-to-expect)
- Artificial Turf Market Size And Share | Industry Report, 2033 (https://grandviewresearch.com/industry-analysis/artificial-turf-market)
- The Future of Playing Fields: Why Artificial Grass Is Taking Over Local Sports - Philadelphia Sports Nation (https://phlsportsnation.com/2025/10/10/the-future-of-playing-fields-why-artificial-grass-is-taking-over-local-sports)
- Health issues cloud cost-benefit equation of artificial turf (https://facilitiesdive.com/news/health-issues-cloud-cost-benefit-equation-of-artificial-turf/758980)
- Plastic Turf Fields Are Taking Over America (https://nytimes.com/2025/07/26/business/artificial-turf-grass-sports.html)
- Prepare the Ground for Installation
- 4 Steps to Prepare the Base for Artificial Grass Installation – Hall Turf | Artificial Turf Installation Kansas City KS & MO (https://hallturf.com/4-steps-to-prepare-the-base-for-artificial-grass-installation)
- Artificial Grass, Market Trends, Business Insights, and Analysis (https://installartificial.com/how/artificial-grass-business-insights-market-trends)
- Guide to Artificial Turf Base Prep | Elite Turf Supply (https://eliteturfsupply.com/blogs/preparing-ground-for-artificial-grass)
- Gather Essential Tools and Materials
- Essential Tools for DIY Artificial Grass Installation (https://artificialturfexpress.com/blog/15-important-tools-youll-need-for-diy-artificial-grass-installation-in-san-jose)
- 5 Key Supplies You Need for Your Next Artificial Turf Installation - SGW Dallas (https://sgwtexas.com/dallas/blog/2023/02/28/5-key-supplies-you-need-for-your-next-artificial-turf-installation)
- Artificial Turf Material Supply List For Any Installation (https://turfkingz.com/resources/artificial-turf-material-supply-list)
- DIY Guide: Essential Tools for Installing (https://blog.artificialgrassrecyclers.com/diy-guide-tools-you-need-to-install-your-own-artificial-turf)
- Follow Step-by-Step Installation Instructions
- Top 5 Turf Installation Quote Mistakes Contractors Keep Making (https://aglgrass.com/blogs/turf-installation-quote-mistakes)
- How to Install Artificial Grass: 6 Step Guide (https://progreen.com/how-to-install-artificial-grass)
- How to Accurately Quote a Synthetic Turf Installation (https://siteone.com/en/articles/hardscapes-outdoor-living/quoting-synthetic-turf-installation-projects)
- The 7 Common Mistakes When Installing Artificial Turf (https://integriturf.com/common-installation-mistakes)
- A Step-by-Step Guide to Installing Artificial Turf Grass (https://lowes.com/n/how-to/install-artificial-grass)
- Troubleshoot Common Installation Issues
- Top Synthetic Turf Installation Problems and Solutions (https://siteone.com/en/articles/turf-care/top-synthetic-turf-installation-problems-and-solutions)
- Artificial Turf Gone Wrong: Setup Errors To Avoid (https://turftekusa.com/blog/artificial-turf-gone-wrong-setup-errors-to-avoid)
- Fixing 5 Challenges in Commercial Artificial Turf Installations (https://velcro.com/news-and-blog/2024/07/fixing-5-challenges-in-artificial-turf-installation)
- 7 Common Artificial Grass Problems and How to Fix Them (https://ccgrass.com/problems-with-artificial-grass)
- Leveling the Field: How to Ensure an Even Surface During Your Artificial Turf Installation | Synthetic Grass Warehouse (https://syntheticgrasswarehouse.com/blog/leveling-the-field-how-to-ensure-an-even-surface-during-your-artificial-turf-installation)







