April 3, 2026
Introduction
Maintaining the pristine appearance and longevity of artificial turf is essential for homeowners who wish to enjoy a vibrant and functional lawn throughout the year. This guide outlines the critical steps and best practices for caring for synthetic grass. It covers everything from establishing a regular cleaning routine to adapting maintenance strategies for seasonal changes.
With the abundance of conflicting advice available, homeowners may wonder how to ensure they are following the most effective methods to keep their artificial turf in optimal condition.
Establish a Regular Cleaning Routine
To maintain your effectively, establish a that includes the following essential steps:
- : Use a garden hose to rinse the grass weekly. This helps eliminate dust, pollen, and pet hair. Pay special attention to high-traffic areas where dirt tends to accumulate more rapidly.
- : Regularly clear leaves, twigs, and other debris using a leaf blower or a soft-bristle broom. This practice prevents organic material from decomposing on the grass, which can lead to .
- Brushing: Once a month, brush the turf with a stiff-bristle broom to lift the fibers and keep them upright. This action helps maintain the and prevents matting, ensuring a vibrant look.
- Spot Cleaning: After any spills or , promptly clean the affected area with a mild soap solution and rinse thoroughly. Allow the cleaning solution to sit for 10-15 minutes to effectively work on bacteria or algae. This rapid response stops stains and odors from becoming ingrained in the grass.
- : Every few months, perform a more thorough clean with a safe cleaner for the surface and a power broom to eliminate embedded dirt and rejuvenate the overall look. Regular deep cleaning is crucial for understanding how to take care of artificial turf , as it helps maintain hygiene and extends its lifespan.
- : It is recommended that most residential grass be professionally cleaned 1-2 times per year to ensure thorough maintenance and hygiene. Additionally, deodorizing the grass once a week can help keep it fresh and prevent odors.
- Caution: Avoid using metal tools or sharp-edged rakes on synthetic grass to prevent damage. Routine upkeep is crucial to avoid ongoing smells, microbial development, and compacted infill, which can shorten the lifespan of your grass.

Implement Effective Stain Removal Techniques
To effectively remove stains from your , follow these steps:
- Remove : Begin by eliminating any solid waste. Rinse the area thoroughly with a garden hose to prepare for sanitation.
- Identify the Mark: Determine the type of mark, such as organic, oil-based, or chemical, to select the appropriate cleaning method.
- Prepare a : For organic marks, mix equal parts of water and white vinegar. For oil-based marks, use a mild dish soap mixed with warm water.
- Implement the Remedy: Pour the solution directly onto the and allow it to rest for 5-10 minutes to dissolve the blemish.
- Scrub Softly: Use a soft-bristle brush to gently clean the spot, working from the outer part towards the center to prevent spreading.
- Wash Well: Rinse the surface with fresh water to . Ensure that no soap remains, as it can attract dirt.
- Repeat if Necessary: For , repeat the process until the blemish is completely eliminated. Always test any cleaning solution on a small, hidden area first to ensure it does not harm the grass.
Important Note: Act swiftly to prevent stains from embedding into the grass fibers. To keep your artificial grass looking pristine, it's essential to understand how to take care of artificial turf through regular , including a and debris removal weekly. Avoid using high-pressure washers, as they can damage the grass fibers.

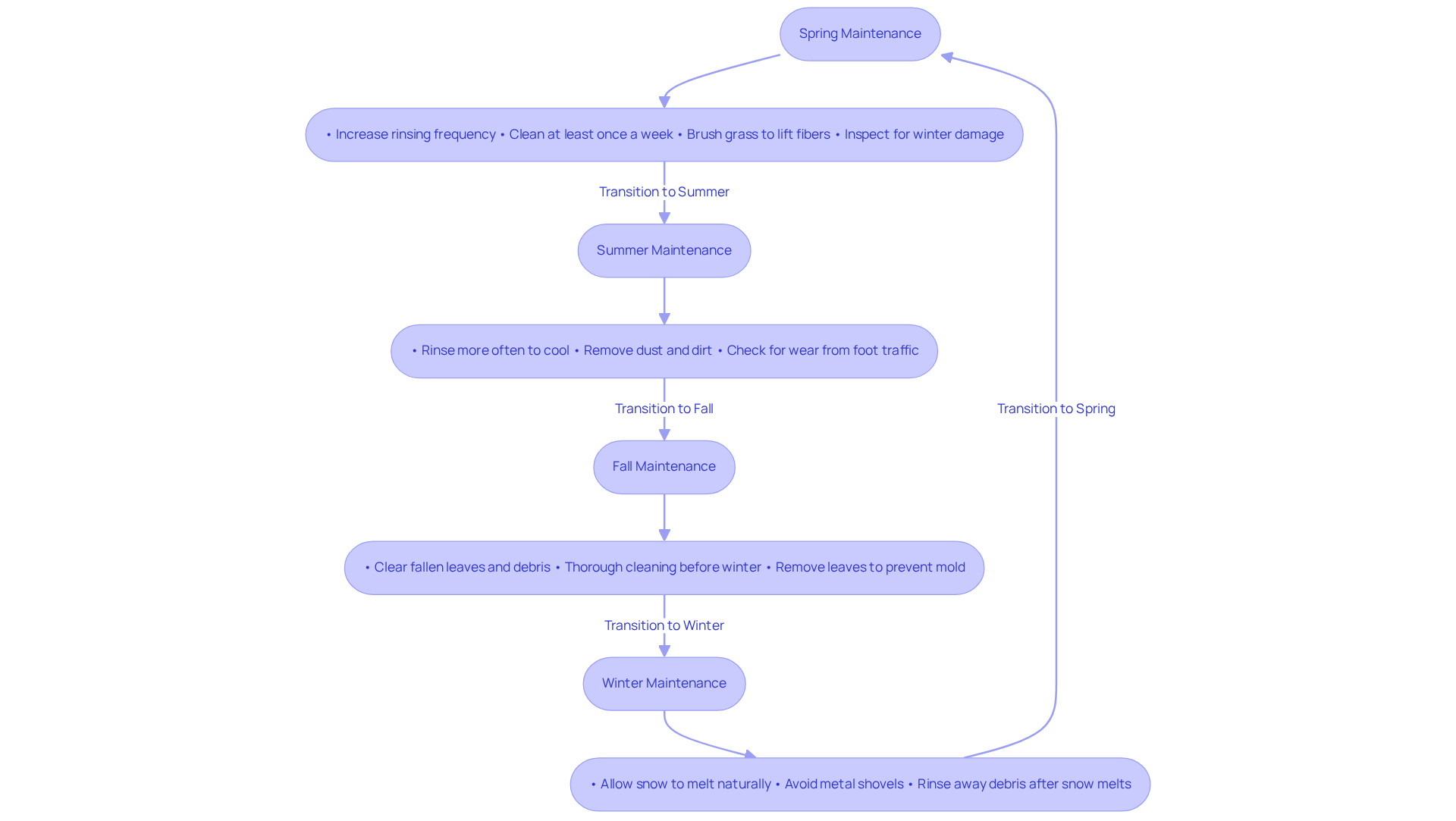
Adapt Maintenance for Seasonal Changes
To effectively adapt your for seasonal changes, follow these essential guidelines:
- Spring: As temperatures rise, increase . To learn , make sure to to prevent buildup and protect the grass fibers. Brush the grass to lift flattened fibers and inspect for any winter damage.
- Summer: In the heat, rinse the grass more often to cool it and prevent odors. Regular rinsing is important for by removing dust and dirt, especially in dry climates. Keep an eye out for , ensuring the surface remains safe and visually appealing.
- Fall: Regularly clear fallen leaves and debris to prevent mold growth. This season is perfect for learning how to take care of artificial turf with a , ensuring the lawn is well-maintained. Prompt removal of leaves helps avoid decomposition and mold problems, maintaining both appearance and drainage.
- Winter: Snow and ice can accumulate, so allow it to melt naturally. Avoid using metal shovels, which can harm the grass. Once the snow has melted, rinse away any remaining debris to prevent mold growth. Use soft tools to if necessary.
- General Tips: After each season, or wear. Address any issues promptly to maintain both its appearance and functionality, ensuring a beautiful and durable lawn year-round. Knowing how to take care of artificial turf by adhering to can prolong the lifespan of your synthetic grass and offer a budget-friendly option for lawn care.

Gather Essential Tools for Turf Maintenance
To maintain your effectively, gather the following :
- : This tool is perfect for sweeping the grass fibers and maintaining their position without causing harm. Turf care specialists recommend using a soft-bristle broom to prevent wear on the grass blades.
- : An efficient option for quickly removing leaves and debris, especially in larger areas. Industry experts suggest that investing in a leaf blower can significantly reduce maintenance time.
- : Necessary for rinsing the grass regularly to remove dust and dirt. Regular rinsing is essential, as it aids in preserving the lawn's appearance and hygiene.
- : A specialized solution intended for , this cleaner efficiently eliminates marks and odors without damaging the surface. Look for eco-friendly products that are safe for pets.
- Stiff-Bristle Brush: Useful for scrubbing stubborn stains and ensuring thorough cleaning. This tool is crucial for rejuvenating the grass's appearance, particularly in zones with heavy use.
- Rake: Helpful for gathering larger debris before using a blower or broom. A rake with plastic tips is suggested to prevent harming the grass.
- Grass Deodorizer: While optional, this tool is advantageous for maintaining a pleasant scent, particularly in pet zones. Many homeowners find that a lawn deodorizer effectively manages odors.
- Protective Gloves: Essential for keeping your hands tidy and safe while handling sanitizing solutions and debris.
By learning how to take care of artificial turf and incorporating these tools into your , you can significantly extend the lifespan of your artificial turf, ensuring it remains visually appealing and functional for years to come. Regular , ideally every few months, is also recommended to maintain optimal conditions.

Conclusion
Maintaining artificial turf is crucial for homeowners who want a vibrant and functional lawn without the challenges of traditional grass care. By adhering to a structured cleaning routine, adjusting maintenance practices according to seasonal changes, and using the appropriate tools, artificial grass can remain in excellent condition for years.
Key insights from this guide highlight the necessity of regular cleaning, which includes:
- Weekly rinsing
- Monthly brushing to prevent dirt and odors
Additionally, effective stain removal techniques ensure that any blemishes are promptly addressed. Seasonal maintenance adjustments are vital for adapting care to varying weather conditions. Gathering essential tools, such as:
- Soft-bristle brooms
- Turf-safe cleaners
enhances the maintenance process, making it easier to keep the turf looking its best.
Ultimately, understanding how to care for artificial turf not only extends its lifespan but also contributes to a cleaner and more enjoyable outdoor space. Homeowners are encouraged to implement these best practices and remain proactive in their maintenance efforts, ensuring their artificial grass continues to be a beautiful and functional part of their home landscape.
Frequently Asked Questions
What is the first step in maintaining artificial turf?
Establishing a regular cleaning routine is essential for maintaining artificial turf effectively.
How often should I rinse my artificial turf?
You should rinse your artificial turf weekly using a garden hose to eliminate dust, pollen, and pet hair.
What should I do to remove debris from my artificial turf?
Regularly clear leaves, twigs, and other debris using a leaf blower or a soft-bristle broom to prevent organic material from decomposing on the grass.
How can I maintain the appearance of my artificial turf?
Once a month, brush the turf with a stiff-bristle broom to lift the fibers and keep them upright, which helps maintain a natural appearance and prevents matting.
What should I do in case of spills or pet accidents on the turf?
Promptly clean the affected area with a mild soap solution, allowing it to sit for 10-15 minutes before rinsing thoroughly to prevent stains and odors.
How often should I perform a deep cleaning of my artificial turf?
Every few months, perform a thorough clean with a safe cleaner and a power broom to eliminate embedded dirt and rejuvenate the turf's appearance.
Is professional cleaning recommended for artificial turf?
Yes, it is recommended to have most residential artificial grass professionally cleaned 1-2 times per year for thorough maintenance and hygiene.
What precaution should I take when cleaning artificial turf?
Avoid using metal tools or sharp-edged rakes on synthetic grass to prevent damage.
Why is routine upkeep important for artificial turf?
Routine upkeep is crucial to avoid ongoing smells, microbial development, and compacted infill, which can shorten the lifespan of the grass.
List of Sources
- Establish a Regular Cleaning Routine
- usturfsandiego.com (https://usturfsandiego.com/news/how-to-keep-artificial-turf-clean)
- How Often Should You Clean Artificial Turf? | TurFresh (https://turfresh.com/blog/how-often-should-you-schedule-a-professional-turf-cleaning-the-expert-guide)
- How Often Does My Field Need to be Deep Cleaned? - Motz (https://themotzgroup.com/sport_blog/how-often-does-my-field-need-to-be-deep-cleaned)
- Artificial Turf Maintenance Guide | Cleaning & Care Tips (https://fieldturflandscape.com/maintenance/artificial-turf-maintenance-guide)
- How to Maintain Your Artificial Grass All Year Round (https://synlawn.com/articles/how-to-maintain-artificial-grass)
- Implement Effective Stain Removal Techniques
- How to Fix a Stain in Your Artificial Turf Yard - Prime Design Turf (https://primedesignturf.com/how-to-fix-a-stain-in-your-artificial-turf-yard)
- Effective Methods to Clean Stains and Spills from Artificial Grass (https://fieldturflandscape.com/turf-tips/how-to-clean-stains-and-spills-from-artificial-grass)
- Adapt Maintenance for Seasonal Changes
- usturfsandiego.com (https://usturfsandiego.com/news/how-to-keep-artificial-turf-clean)
- Artificial turf maintenance tips for every season. (https://petgrows.com/blogs/news/artificial-turf-maintenance-tips-for-every-season)
- How Often Should You Maintain Your Artificial Turf? - Cascade Greens (https://cascadegreens.com/how-often-should-you-maintain-your-artificial-turf)
- Case Study: Safe, Low-Maintenance Artificial Turf Creates a Destination for Play - Playing For Keeps (https://playingforkeeps.info/safe-low-maintenance-artificial-turf-creates-a-destination-for-play)
- Gather Essential Tools for Turf Maintenance
- Artificial Turf Maintenance Guide | Cleaning & Care Tips (https://fieldturflandscape.com/maintenance/artificial-turf-maintenance-guide)
- Artificial Grass Maintenance: How to Keep Your Turf Looking New in Texas and Florida (https://magnoliaturf.com/artificial-grass-maintenance-texas-florida)
- The Missing Category in Hardware: Artificial Turf Maintenance Tools — TPS Introduces Ecosystem for Synthetic Grass Care (https://blufftontoday.com/press-release/story/51248/the-missing-category-in-hardware-artificial-turf-maintenance-tools-tps-introduces-ecosystem-for-synthetic-grass-care)
- Top Artificial Lawn Tools for Turf Care | US Turf (https://usturfsandiego.com/news/top-artificial-lawn-tools)







