April 4, 2026
Introduction
Creating a backyard putting green transcends mere practice space; it transforms an ordinary outdoor area into a golfer's paradise. This guide presents five straightforward steps designed to empower homeowners in assessing their space, selecting appropriate materials, and confidently navigating the installation process. Yet, challenges may arise during installation, or the green may not perform as anticipated. Understanding the intricacies of backyard putting green installation is crucial, as it can determine whether the project becomes a dream endeavor or a source of frustration.
Assess Your Space and Define Your Goals
- Evaluate Your Yard: Begin by measuring the available space in your backyard. Consider factors such as sunlight exposure, shade from nearby trees, and proximity to structures that could impact your lawn's performance. An area that receives ample light and has minimal obstructions is ideal for optimal playability.
- Define Your Objectives: Clearly outline your goals for the . Whether your focus is on serious practice, casual entertainment, or enhancing your landscape, your objectives will significantly influence the size, shape, and characteristics of the area. For example, a design centered on practice may require more space to accommodate various shot types.
- Consider Accessibility: Select a location that is easily accessible for both maintenance and use. Avoid areas that are hard to reach or prone to flooding, as these can complicate upkeep and reduce usability. Ensuring accessibility allows you to enjoy your without hassle.
- Visualize the Design: Create a rough sketch of your , incorporating potential features such as bunkers, chipping areas, or water elements. This visualization will help you understand how the design integrates with your overall yard and allows for adjustments before installation.
- Consult with Experts: If you have uncertainties regarding any aspect of the design or installation, seek advice from professionals. Landscape architects can offer valuable insights tailored to your goals and the specific constraints of your space, ensuring a successful and aesthetically pleasing installation. To begin your , start your with to explore and golf course solutions that meet your needs.

Choose the Right Materials and Design Features
- Choose Quality Turf: Opt for 's , which closely mimics natural grass and is specifically designed for golf courses. Prioritize UV-resistant options to ensure a consistent and true roll, thereby enhancing your practice experience. , making it a valuable investment for homeowners considering to with a low-maintenance solution.
- Incorporate Design Features: Enhance both the challenge and of your by integrating features such as bunkers, slopes, and water hazards. These elements not only improve gameplay but also create a more engaging landscape. Experts note that multi-functional outdoor spaces are increasingly popular, allowing homeowners to transition seamlessly between various activities.
- Choose the Right Base Material: A solid base is crucial for effective drainage and stability. that facilitates proper water runoff, preventing pooling and maintaining the integrity of your landscape. by 's experts, is essential, as it significantly impacts the longevity of your turf.
- Plan for Infill: Depending on your chosen turf type, adding infill material may be necessary to support the grass fibers, ensuring they stand upright and provide a realistic feel. This step is vital for maintaining quality play. Routine upkeep, including infill management, is essential for preserving the performance of your golf surface.
- Consider Edging Options: Define the perimeter of your golf course area with suitable edging materials. This not only secures the turf in place but also contributes to a polished and tidy appearance, enhancing the overall aesthetic of your backyard. Utilizing California Lawn Company's professional services can further ensure that your putting green meets and performance.

Follow the Step-by-Step Installation Process
- Prepare the Site: Start by clearing the area of any existing grass, plants, and debris. Level the ground to create a smooth surface for the base, ensuring it is free from any obstacles that could hinder the installation. For tailored guidance, consider initiating a with .
- Excavate the Area: Dig down approximately 4-6 inches to create sufficient space for the base material. It's crucial to maintain a slight slope for , which will help prevent water pooling on the surface.
- Install the Base: Fill the excavated area with crushed stone or gravel, compacting it thoroughly to establish a stable foundation. This step is essential, as a ensures the durability and performance of your .
- Lay the Sod: Roll out the . Trim the turf to match the contours of your area, ensuring that seams are aligned correctly for a seamless appearance. A well-laid turf enhances both aesthetics and functionality for a .
- Secure the Turf: Use landscape staples or adhesive to secure the turf in place. Trim any excess material and shape the edges for a clean finish, ensuring that the green looks professional and inviting.
- Add Infill: If necessary, distribute infill material uniformly over the area to help the grass fibers stand upright and improve playability. It is recommended to distribute 1-2 pounds of infill per square foot for optimal results, contributing to a realistic feel and enhanced performance during play. For the best results, reach out to for .

Implement Maintenance Practices for Longevity
- Regular Cleaning: such as leaves and twigs to prevent buildup that can affect playability.
- Brushing: Utilize a or a specialized grooming tool to against the grain. This practice helps maintain the upright position of the fibers.
- Washing: Occasionally with water to eliminate dust and dirt, ensuring a .
- : Monitor for weeds and remove them promptly to prevent them from taking root in the turf.
- Infill Maintenance: If your turf requires infill, regularly check its levels and replenish as needed to sustain the desired texture and performance.

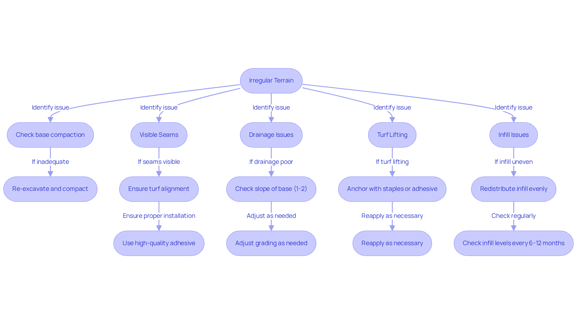
Troubleshoot Common Installation Issues
- : An can significantly influence playability. Begin by checking the base for proper compaction; inadequate compaction can lead to progressive settlement, resulting in dips. If necessary, re-excavate the area and compact the base thoroughly to ensure a stable foundation.
- : Noticeable seams indicate misalignment or poor installation. Ensure that the turf pieces are aligned correctly and use adhesive or seam tape to secure them. Proper seam preparation is crucial to avoid gaps that disrupt the ball's roll and detract from the overall appearance.
- : Water accumulating on the ground often indicates inadequate grading. Check the slope of the base, which should ideally range from 1% to 2% for effective drainage. Adjust the grading as needed to facilitate proper runoff and prevent water accumulation.
- : If the turf is lifting at the edges, it may not be adequately secured. Ensure that it is anchored with staples or adhesive, and reapply as necessary to maintain a tight fit. This will help prevent further lifting and guarantee a smooth playing area.
- : Uneven infill can result in inconsistent ball roll and visual quality. To correct this, redistribute the infill evenly across the surface using a broom or a specialized infill spreader. Regularly check infill levels every 6 to 12 months to maintain optimal performance and appearance.
Addressing these promptly can save significant costs associated with repairs and ensure a .

Conclusion
In conclusion, creating a backyard putting green is not just about enhancing your golfing skills; it’s an investment in your outdoor living space that fosters relaxation and entertainment. By following a structured approach, homeowners can transform their backyards into functional and aesthetically pleasing golf areas.
To embark on this rewarding journey, begin by assessing your yard and defining your objectives. Consult with professionals to ensure that your putting green integrates seamlessly into your landscape. Key elements to consider include:
- Site Preparation: Evaluate sunlight and shade to determine the best location for your green.
- Material Selection: Choose high-quality turf that meets your performance needs.
- Ongoing Maintenance: Implement effective practices to keep your green in optimal condition.
Addressing potential installation issues, such as drainage problems or visible seams, is crucial for ensuring that your putting green performs well and remains visually appealing. By adhering to these guidelines, you can create a space that not only enhances your golf game but also enriches your outdoor experience. Take the first step today and start planning your backyard putting green.
Frequently Asked Questions
How should I assess my yard for a backyard golf area?
Begin by measuring the available space and considering factors such as sunlight exposure, shade from nearby trees, and proximity to structures. An ideal area receives ample light and has minimal obstructions for optimal playability.
What goals should I define for my backyard golf area?
Clearly outline your objectives, such as serious practice, casual entertainment, or enhancing your landscape. Your goals will influence the size, shape, and characteristics of the area, with practice-focused designs requiring more space.
Why is accessibility important when choosing a location for a golf area?
Selecting an easily accessible location for maintenance and use is crucial. Avoid hard-to-reach areas or those prone to flooding, as these can complicate upkeep and reduce usability.
How can I visualize the design of my golf area?
Create a rough sketch of your golf course layout, incorporating features like bunkers, chipping areas, or water elements. This will help you understand how the design integrates with your yard and allows for adjustments before installation.
Should I consult with experts during the planning process?
Yes, consulting with professionals such as landscape architects can provide valuable insights tailored to your goals and the specific constraints of your space, ensuring a successful and aesthetically pleasing installation.
What type of turf should I choose for my backyard putting green?
Opt for premium synthetic grass from California Turf Company, which mimics natural grass and is designed for golf courses. Choose UV-resistant options to enhance practice experience, as high-quality artificial grass can last 15 to 25 years or more.
What design features can enhance my putting surface?
Incorporate features like bunkers, slopes, and water hazards to improve gameplay and visual appeal. Multi-functional outdoor spaces are popular, allowing for seamless transitions between various activities.
What base material is recommended for a backyard golf area?
A solid base made of crushed stone or gravel is crucial for effective drainage and stability. This foundation facilitates proper water runoff, preventing pooling and maintaining landscape integrity.
Is infill necessary for my chosen turf type?
Depending on the turf type, adding infill material may be necessary to support the grass fibers, ensuring they stand upright and provide a realistic feel. Routine upkeep, including infill management, is essential for maintaining performance.
How can I define the perimeter of my golf area?
Use suitable edging materials to define the perimeter, which secures the turf in place and contributes to a polished appearance, enhancing the overall aesthetic of your backyard.
List of Sources
- Assess Your Space and Define Your Goals
- Design Your Dream Luxury Putting Green: Tips for Orange County (https://backninegreens.com/blog/what-to-consider-when-designing-your-luxury-putting-green)
- What To Consider Before Installing Backyard Putting Green Turf (https://grizzlyoutdoor.com/blog/what-to-consider-before-installing-backyard-putting-green-turf)
- heavenlygreens.com (https://heavenlygreens.com/blog/avoid-backyard-putting-green-mistakes)
- 2026’s Biggest Artificial Turf Putting Green Design Trends - OC Turf & Putting Greens (https://octurfandputtinggreens.com/2026s-biggest-artificial-turf-putting-green-design-trends)
- Top Backyard Putting Green Trends for 2026 Revealed (https://artificialturfexpress.com/blog/backyard-putting-green-design-trends)
- Choose the Right Materials and Design Features
- 2026’s Biggest Artificial Turf Putting Green Design Trends - OC Turf & Putting Greens (https://octurfandputtinggreens.com/2026s-biggest-artificial-turf-putting-green-design-trends)
- How Long Does Synthetic Lawn Last? A Complete Lifespan Guide (https://socalgreens.com/how-long-does-synthetic-lawn-last-a-complete-lifespan-guide)
- Top Backyard Putting Green Trends for 2026 Revealed (https://artificialturfexpress.com/blog/backyard-putting-green-design-trends)
- How Long Do Artificial Putting Greens Last? #ArtificialTurf (https://vacavilleartificialgrass.com/artificial-turf-putting-green-durability)
- How Long Does Artificial Turf Last | Synthetic Turf International Blog (https://synthetic-turf.com/artificial-grass-durability-how-long-does-turf-last)
- Follow the Step-by-Step Installation Process
- Artificial Grass, Market Trends, Business Insights, and Analysis (https://installartificial.com/how/artificial-grass-business-insights-market-trends)
- R.H. Hurley, LLC - Case Studies - International: Greens / Course renovations / New seedings (https://bentgrassdoctor.com/case_studies_-_international_greens__course_renovations__new_seedings)
- DIY Artificial Grass Putting Green Installation: Step-by-Step Guide - SGW Phoenix (https://sgwarizona.com/phoenix/blog/diy-artificial-grass-putting-green-installation-step-by-step-guide)
- How To Build a Backyard Putting Green (https://xgrass.com/how-to-build-putting-green.html)
- Implement Maintenance Practices for Longevity
- How Long Does Artificial Turf Last | Synthetic Turf International Blog (https://synthetic-turf.com/artificial-grass-durability-how-long-does-turf-last)
- sportsfieldmanagementonline.com (https://sportsfieldmanagementonline.com/2016/09/29/cost-and-playability-analysis-of-synthetic-infill-and-natural-grass-in-or/8242)
- Artificial Putting Green Maintenance: Year-Round Care Guide (https://aglgrass.com/blogs/artificial-putting-green-maintenance)
- How Synthetic Turf Saves Time, Water, and Maintenance Costs (https://astroturf.com/how-synthetic-turf-saves-time-water-and-maintenance-costs)
- Turf Putting Green Care: Maintain Your Golf Surface (https://europeanco.com/blog/how-to-maintain-your-turf-putting-green)
- Troubleshoot Common Installation Issues
- Common Issues With DIY Installs | Synthetic Grass Warehouse (https://syntheticgrasswarehouse.com/resources/installing-artificial-grass/common-issues-with-diy-installs)
- Top 5 Most Common Mistakes You Want to Avoid During Putting Green Installation - progreen (https://progreenlandscape.ca/top-5-most-common-mistakes-you-want-to-avoid-during-putting-green-installation)
- heavenlygreens.com (https://heavenlygreens.com/blog/avoid-backyard-putting-green-mistakes)
- Fake Grass Installation Mistakes (and Ways to Avoid Them) (https://southwestgreens.com/blog/fake-grass-installation-mistakes-and-ways-to-avoid-them)







