March 26, 2026
Introduction
Mastering pet turf drainage is essential for homeowners aiming to create a safe and enjoyable outdoor space for their pets. Effective drainage prevents water accumulation and fosters a healthy environment for pets to play and relax. However, many homeowners face challenges in identifying the best practices tailored to their unique yard conditions.
To transform a soggy lawn into a well-drained paradise for pets, consider the following essential strategies:
- Assess Your Yard's Drainage Needs: Evaluate the current drainage situation to understand where water tends to accumulate.
- Choose the Right Turf: Select pet-friendly turf that promotes drainage and withstands wear and tear.
- Implement Proper Grading: Ensure your yard is graded correctly to direct water away from play areas.
- Install Drainage Solutions: Consider options like French drains or dry wells to enhance water flow.
- Regular Maintenance: Keep the drainage systems clear of debris to maintain effectiveness.
By following these strategies, homeowners can create a more enjoyable and safe outdoor environment for their furry friends.
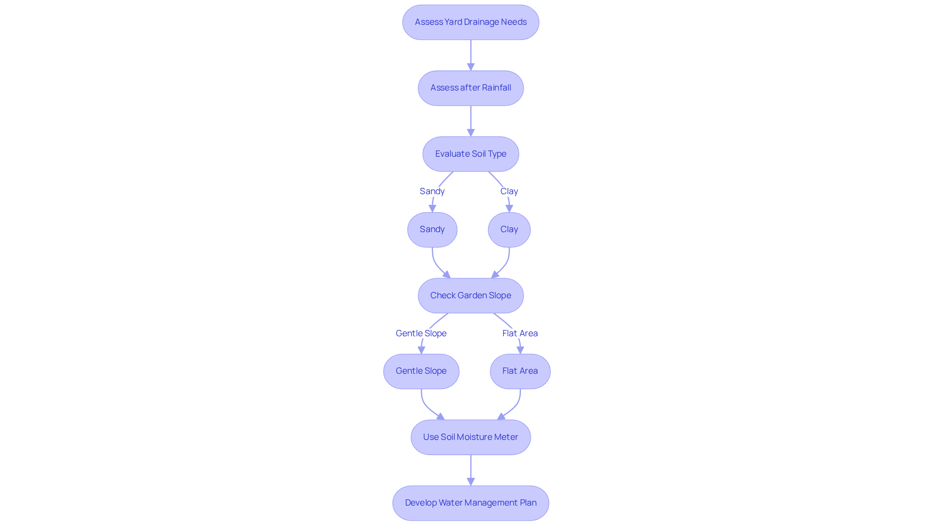
Assess Your Yard's Drainage Needs
Begin by assessing your garden after significant rainfall to identify areas where moisture accumulates or drains poorly. Focus on the soil type: sandy soils generally drain quickly, while clay soils retain moisture. Additionally, evaluate the slope of your garden. A gentle slope can effectively direct water away from your home, whereas flat areas may need more attention.
According to the 'Design Approach for ' case study, and establishing consistent runoff can greatly improve . Tools such as a can provide valuable insights into the of your property.
In , where the , understanding your garden's is essential. This initial assessment is crucial for developing a that meets your specific requirements, ensuring a safe and functional environment for your pets.

Develop a Customized Drainage Strategy
To develop an effective , begin by assessing its specific drainage requirements. Identify areas prone to moisture retention and consider implementing solutions such as French drains or dry wells, which are effective in redirecting excess water.
by . Statistics indicate that they can reduce standing water by up to 90% in residential areas. If your garden has a slope, contouring the landscape can effectively direct water away from your home, thereby preventing potential flooding.
Moreover, and enhance drainage. Utilizing in high-traffic areas not only improves water flow but also preserves the aesthetic appeal of your landscape.
For a comprehensive approach, can often be a DIY project. However, can ensure that your strategy is tailored to your yard's unique conditions, maximizing both effectiveness and longevity.

Implement Effective Drainage Solutions
To implement effective , start by gathering essential materials: s, gravel, and .
- Excavate a Trench: For French drains, dig a trench that slopes away from your home. Ensure it is deep enough to accommodate both the pipe and gravel, typically between 12 to 18 inches.
- Address Grading Concerns: Tackling is crucial. Inadequate grading can lead to pooling and future runoff problems.
- Install the : Place the at the bottom of the trench, then cover it with gravel to enhance fluid flow.
- Add : Finally, place on top to prevent soil from clogging the system.
- Regular Upkeep: Routine inspection of the water flow system is essential to ensure it functions efficiently.
In regions prone to flooding, consider installing a sump pump to actively remove excess liquid, thereby enhancing the effectiveness of your drainage solution. For instance, effective setups of French drains in have demonstrated their ability to prevent accumulation and , highlighting the importance of . Remember, neglecting fluid behavior before surface installation can lead to costly failures; thus, proper preparation is vital.

Maintain Your Drainage System for Longevity
To ensure the longevity and efficiency of your drainage system, scheduling is essential. During these inspections, it is important to check for and remove any debris that may hinder fluid flow. Consistently and grates prevents buildup, and ensuring that downspouts effectively direct runoff away from your home is crucial.
If you observe any signs of pooling or , address them promptly to avoid more significant problems in the future. Additionally, consider , such as flushing the system with water to keep it clear and functional, ensuring optimal performance year-round.
Investing in routine typically costs under $300, which is a fraction of the potential $3,000 to $10,000 expense for sewer line replacements. Utilizing modern technology, such as and hydro-jetting equipment, can enhance the inspection process. This allows for accurate diagnosis and effective maintenance. For instance, a licensed plumber can conduct a thorough inspection, identifying issues like clogs or cracks before they escalate into costly repairs.
By being proactive and aware of common pitfalls, such as neglecting to clear debris or failing to monitor downspout effectiveness, homeowners can protect their investment and maintain a functional drainage system.

Conclusion
Mastering pet turf drainage is essential for homeowners aiming to create a safe and enjoyable outdoor environment for their pets. By understanding the unique needs of your yard and implementing effective drainage practices, you can prevent water accumulation and maintain a healthy landscape.
To achieve this, consider the following key practices:
- Assess Your Yard's Drainage Needs: Evaluate soil types and slopes to understand how water flows in your yard.
- Develop a Customized Drainage Strategy: Tailor your approach based on the specific characteristics of your landscape.
- Implement Effective Drainage Solutions: Install systems such as French drains to manage water effectively.
- Maintain Your System for Longevity: Regularly inspect and maintain your drainage setup to ensure it functions optimally.
These practices not only enhance the functionality of your outdoor space but also protect your investment, ensuring a pleasant area for pets to play.
Ultimately, taking proactive measures in yard drainage management is vital for every homeowner. By prioritizing these essential practices, you can create a well-drained, functional, and aesthetically pleasing environment that benefits both your pets and your property. Embrace the opportunity to master pet turf drainage and enjoy the rewards of a thriving outdoor space.
Frequently Asked Questions
How can I assess my yard's drainage needs?
Start by evaluating your garden after heavy rainfall to identify areas with moisture accumulation or poor drainage. Consider the soil type, as sandy soils drain quickly while clay soils retain moisture. Also, check the slope of your garden; gentle slopes can direct water away from your home, while flat areas may require additional attention.
What role does soil type play in drainage?
Soil type significantly affects drainage; sandy soils typically allow water to drain quickly, whereas clay soils tend to hold moisture and drain poorly.
Why is evaluating the slope of my garden important?
The slope of your garden is crucial because a gentle slope can effectively direct water away from your home, preventing water accumulation, while flat areas may need more intervention to manage drainage.
What is the 'Design Approach for Water Management' case study?
This case study suggests that reversing the slope away from the house and establishing consistent runoff can significantly enhance water movement throughout the garden.
What tools can help with assessing drainage rates?
A soil moisture meter is a valuable tool that can provide insights into the drainage rates in different sections of your property.
Why is understanding water management needs important in Southern California?
In Southern California, where the average annual precipitation is about 14 inches, understanding your garden's water management needs is essential for developing a tailored plan that ensures a safe and functional environment for your pets.
List of Sources
- Assess Your Yard's Drainage Needs
- Case Studies | We Solve Every Drainage Problem (https://j-drain.com/case-studies)
- Backyard Drainage & Turf Installtion Case Study | TurfRocks (https://turfrocks.com/backyard-drainage-turf-case-study)
- Develop a Customized Drainage Strategy
- 10 Drainage Solutions for Your Yard (https://thisoldhouse.com/lawns/lawn-drainage-solutions)
- 7 Ways to Improve Drainage in Your Yard (https://lawnstarter.com/blog/landscaping/improve-drainage-in-your-yard)
- Backyard Drainage & Turf Installtion Case Study | TurfRocks (https://turfrocks.com/backyard-drainage-turf-case-study)
- Implement Effective Drainage Solutions
- 10 Drainage Solutions for Your Yard (https://thisoldhouse.com/lawns/lawn-drainage-solutions)
- Backyard Drainage & Turf Installtion Case Study | TurfRocks (https://turfrocks.com/backyard-drainage-turf-case-study)
- The Ultimate Guide to Installing French Drain Under Artificial Turf: Say Goodbye to the Water Build-Up and Hello to the Beautiful, Funcional Lawn! (https://artificialgrasstx.com/the-benefits-of-french-drain-under-artificial-grass)
- Maintain Your Drainage System for Longevity
- Why Regular Drain Inspections Matter: Protect Your Home and Save Money (https://zoomdrain.com/houston/about-us/blog/2025/may/why-regular-drain-inspections-matter-protect-you)
- Backyard Drainage & Turf Installtion Case Study | TurfRocks (https://turfrocks.com/backyard-drainage-turf-case-study)







