March 26, 2026
Introduction
The debate surrounding synthetic turf versus natural grass has intensified as homeowners and communities consider choices that affect aesthetics, maintenance, and environmental sustainability. This article examines the fundamental differences between these two options, highlighting the advantages and disadvantages of each. With the increasing demand for low-maintenance landscapes, a critical question emerges: which option provides the optimal balance of beauty, cost-effectiveness, and ecological responsibility?
Understand the Key Differences Between Synthetic Turf and Natural Grass
Artificial lawn is made from synthetic fibers that imitate the appearance of organic vegetation, while organic vegetation is a living entity that flourishes on soil, water, and sunlight. The key differences between the two include:
- Composition: is primarily made from materials such as polyethylene, polypropylene, or nylon. In contrast, comprises various species that grow in soil, contributing to biodiversity.
- Maintenance: Caring for natural turf involves regular mowing, watering, fertilizing, and pest control, which can be labor-intensive and costly. . Conversely, requires , primarily involving occasional cleaning and brushing to maintain optimal condition.
- Environmental Impact: in carbon sequestration and , enhancing biodiversity. On the other hand, artificial surfaces can lead to microplastic contamination and have been found to release up to three times more greenhouse gases than organic vegetation during production and disposal stages, raising concerns about long-term ecological impacts.
- Durability: Engineered to withstand heavy foot traffic and harsh weather conditions, synthetic grass retains its appearance and performance without considerable deterioration. In contrast, organic turf can suffer damage from excessive use and may require recovery time following intense activity, making it less durable in high-traffic situations.
- Safety Considerations: Recent studies indicate that . Brian T. Feeley, MD, noted that , emphasizing the safety concerns associated with each type. Additionally, the NFL has mandated that each venue will have a new surface by 2028, reflecting ongoing concerns about player safety and surface viability.

Explore the Advantages of Synthetic Turf
Synthetic grass offers a range of advantages that make it an attractive option for homeowners and commercial properties alike. To delve deeper into these benefits, consider scheduling a free consultation with for premium and :
- : significantly reduces upkeep requirements, eliminating the need for mowing, watering, and fertilizing. This not only saves time but also leads to substantial reductions in maintenance costs.
- : In drought-sensitive regions like Southern California, serves as an environmentally friendly choice that conserves water. Households that switch to synthetic grass can see notable decreases in water usage, resulting in lower monthly bills and promoting environmental sustainability.
- Durability: Engineered to endure heavy foot traffic and harsh weather conditions, maintains its integrity and appearance, making it ideal for sports fields and high-traffic areas.
- : Unlike natural grass, which may brown during dry spells, remains lush and vibrant throughout the year, enhancing the visual appeal of any property.
- Safety Features: Many products come equipped with cushioning and advanced drainage systems, creating a safer environment for children and pets while minimizing the risk of slips and injuries.
By reaching out to California Grass Company, you can learn more about how can transform your outdoor space while benefiting from a complimentary consultation.

Examine the Drawbacks of Synthetic Turf
While synthetic turf offers numerous benefits, it also presents several notable drawbacks:
- : The upfront installation cost for synthetic turf can reach approximately $17,000, compared to about $52,000 for natural grass. This significant difference in initial investment can be a when evaluating turf vs real grass.
- : One of the most pressing concerns with artificial grass is its ability to absorb and hold heat. Reports indicate that surface temperatures can peak at nearly 169 degrees Fahrenheit, significantly higher than the 111 degrees recorded for natural grass. This excessive heat can create uncomfortable conditions for pets and children, raising health concerns during hot weather.
- : The creation and eventual disposal of artificial grass contribute to environmental issues, including microplastic pollution and the use of non-biodegradable materials. As communities increasingly prioritize sustainability, these factors can weigh heavily against the adoption of artificial options.
- : Unlike organic grass, which supports local wildlife and contributes to soil health, artificial grass does not foster biodiversity. This lack of ecosystem support can have adverse implications for local environments, diminishing the habitat for various species.
- : Research has pointed out possible health hazards linked to the substances utilized in artificial grass. Concerns about exposure to harmful substances have led to calls for more stringent safety evaluations, particularly for children who frequently use these surfaces.
- : Over a 12-year span, the overall cost of upkeep for artificial turf varies from $12,120 to $16,440, whereas the maintenance of regular turf amounts to roughly $23,472. This long-term financial perspective is crucial for homeowners considering their options.
In summary, while the comparison of turf vs real grass may highlight synthetic turf as a low-maintenance option to natural vegetation, its s, issues, environmental impact, , and require careful consideration.

Assess the Benefits of Natural Grass
that make it an excellent choice for :
- : Natural grass plays a crucial role in carbon sequestration, enhancing air quality, and fostering local ecosystems by providing habitats for various wildlife species. Ecologists emphasize that these lawns significantly contribute to biodiversity and ecological balance.
- : Through the process of transpiration, vegetation naturally cools its surroundings, effectively reducing heat in urban areas. This can mitigate the , making neighborhoods more comfortable during hot weather.
- : The lush, vibrant appearance of organic turf enhances property beauty, boosting and complementing overall . Its rich green color and texture create inviting outdoor spaces.
- : Natural vegetation promotes healthy soil by preventing erosion, improving drainage, and supporting beneficial microorganisms. This contributes to a more resilient ecosystem and enhances the overall health of the landscape.
- Cost-Effectiveness: Although initial installation expenses may be lower for artificial alternatives, organic turf demonstrates . Its ability to recover from wear and lower replacement costs contribute to long-term savings for .

Identify the Drawbacks of Natural Grass
Natural grass, while aesthetically pleasing, presents several significant drawbacks that homeowners should consider:
- : Maintaining a demands regular mowing, watering, fertilizing, and pest control. These tasks can be labor-intensive and costly, often requiring annual maintenance inputs ranging from $20,000 to $30,000 per field, particularly for athletic fields.
- : A vibrant green lawn typically requires substantial water, which poses challenges in drought-prone regions. For example, maintaining 10,000 square feet of natural turf can consume up to 6,000 gallons of water, raising concerns about sustainability and resource management.
- : Natural turf is susceptible to harm from heavy foot traffic, pests, and extreme weather conditions. This vulnerability necessitates recovery time and additional care, which can further increase maintenance costs.
- Seasonal Variability: Natural vegetation does not maintain its vibrant appearance year-round. During dry seasons or extreme heat, lawns may turn brown or enter dormancy, detracting from their visual appeal.
- : Natural turf lawns are prone to pest infestations and weed growth, requiring ongoing management and treatment. Regular pest monitoring is essential to prevent infestations from escalating, which can lead to increased maintenance costs and labor.
In summary, while natural turf provides beauty and ecological advantages, the discussion of turf vs real grass reveals that its high maintenance demands and issues make it a less practical option for many homeowners, particularly in regions experiencing water scarcity. In contrast, the discussion of turf vs real grass reveals that from offer a that stays lush and green throughout the year. To investigate these sustainable choices, consider starting your with for and putting green solutions.

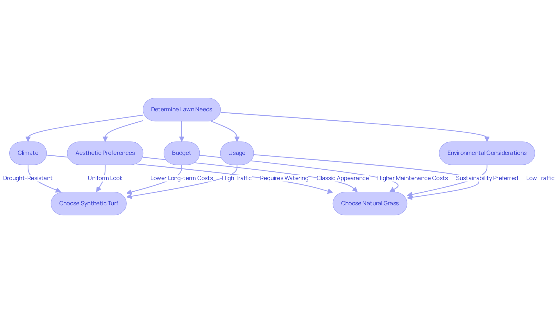
Determine the Best Option for Your Lawn Needs
Choosing between and involves several critical factors:
- Usage: For , is often the superior choice due to its enhanced durability and minimal maintenance requirements. Studies indicate that synthetic surfaces can withstand more wear and tear, making them ideal for environments with heavy foot traffic. For instance, a study revealed that athletes were 58% more prone to sustain injuries on synthetic surfaces compared to regular soil, emphasizing the significance of durability in high-use zones.
- : If sustainability and supporting local ecosystems are paramount, may be favored. It contributes to biodiversity and aids in carbon sequestration, while , although low-maintenance, raises concerns about heat retention and drainage. Research suggests that can retain heat, which may influence local microclimates and drainage patterns.
- Budget: Evaluate both initial installation costs and . While usually requires a greater initial expense, it frequently leads to reduced ongoing upkeep costs, rendering it a financially feasible choice over time. For example, homeowners can reduce water and fertilizer costs with artificial alternatives, as the typical expense of caring for natural turf vs real grass can be considerably greater due to frequent irrigation and fertilization requirements.
- : Consider the visual appeal of each option. offers a classic, lush appearance, while high-quality can closely imitate its look, providing a green landscape throughout the year without the maintenance. Many homeowners value the uniform look of , which stays lively regardless of seasonal variations.
- Climate: In regions experiencing water shortages, synthetic grass offers a drought-resistant option, needing no irrigation. On the other hand, natural turf may require , which can be a concern for environmentally aware homeowners. In 2022, the rate of rose to 0.048 per 100, while the rate on grass was 0.035, further emphasizing the need for careful consideration of the playing surface in relation to climate conditions.

Conclusion
Choosing between synthetic turf and natural grass is a significant decision influenced by various factors, including maintenance, environmental impact, and aesthetic preferences. Synthetic turf offers a low-maintenance and durable alternative, while natural grass provides essential ecological benefits and a classic appearance. Understanding these distinctions is vital for homeowners looking to create a sustainable and appealing outdoor space.
Key arguments highlight the composition, maintenance requirements, environmental implications, and safety considerations of both options:
- Synthetic Turf: Minimal upkeep and resilience against wear make it suitable for high-traffic areas.
- Natural Grass: Fosters biodiversity and contributes to soil health, though it requires more resources and labor to maintain.
Ultimately, the choice between turf and real grass should align with individual priorities, whether that be environmental sustainability, cost-effectiveness, or aesthetic appeal. As homeowners assess their lawn needs, considering the long-term implications of each option can lead to a more informed and satisfying decision. Embracing the right choice can enhance not only the beauty of a property but also its ecological footprint.
Frequently Asked Questions
What is the primary composition of synthetic turf?
Synthetic turf is primarily made from materials such as polyethylene, polypropylene, or nylon.
How does the maintenance of synthetic turf compare to natural grass?
Maintaining natural grass involves regular mowing, watering, fertilizing, and pest control, which can be labor-intensive and costly, with annual expenses estimated at USD 59,000. In contrast, synthetic grass requires minimal maintenance, primarily occasional cleaning and brushing.
What is the environmental impact of natural grass versus synthetic turf?
Natural grass plays a vital role in carbon sequestration and supports local ecosystems, enhancing biodiversity. Synthetic turf can lead to microplastic contamination and has been found to release up to three times more greenhouse gases than natural grass during production and disposal.
How does the durability of synthetic turf compare to that of natural grass?
Synthetic grass is engineered to withstand heavy foot traffic and harsh weather conditions, maintaining its appearance and performance without significant deterioration. Natural grass can suffer damage from excessive use and may require recovery time, making it less durable in high-traffic situations.
What safety considerations are associated with synthetic turf and natural grass?
Studies indicate that injuries on synthetic surfaces accounted for 386 cases, while organic field injuries totaled 332 cases. High school athletes are 58% more likely to incur injuries on synthetic surfaces than on natural grass, highlighting safety concerns related to both types.
What are the advantages of using synthetic turf?
Advantages of synthetic turf include low maintenance requirements, water conservation, durability, year-round greenery, and enhanced safety features such as cushioning and advanced drainage systems.
How can synthetic grass benefit homeowners in drought-sensitive regions?
In drought-sensitive regions like Southern California, synthetic grass conserves water, leading to notable decreases in water usage, lower monthly bills, and promoting environmental sustainability.
What visual benefits does synthetic turf provide?
Synthetic grass remains lush and vibrant throughout the year, enhancing the visual appeal of any property, unlike natural grass, which may brown during dry spells.
List of Sources
- Understand the Key Differences Between Synthetic Turf and Natural Grass
- NFL stadiums sack turf for 2026 World Cup. Players wish grass would stay (https://usatoday.com/story/sports/nfl/columnist/bell/2026/01/08/nfl-grass-vs-turf-stadiums-playing-surface-standards/87687167007)
- Artificial Turf Versus Natural Grass: A Case Study of Environmental Effects, Health Risks, Safety, and Cost (https://mdpi.com/2071-1050/17/14/6292)
- Lower Extremity Injury Rates on Artificial Turf Versus Natural Grass Surfaces in the National Football League During the 2021 and 2022 Seasons - PMC (https://pmc.ncbi.nlm.nih.gov/articles/PMC11363235)
- Plastic Turf Fields Are Taking Over America (https://nytimes.com/2025/07/26/business/artificial-turf-grass-sports.html)
- NFLPA: New injury data shows grass 'significantly safer' than turf (https://espn.com/nfl/story/_/id/36243906/nflpa-new-injury-data-shows-grass-significantly-safer-turf)
- Explore the Advantages of Synthetic Turf
- 10 Benefits of Artificial Turf Installation | Breaking AC (https://breakingac.com/news/2026/feb/05/10-benefits-of-artificial-turf-installation)
- Spring 2026 Turf Installation: Why Now Is the Best Time to Upgrade Your Yard with Synthetic Grass - Turft - Turf & Game Court Installation Specialists (https://turft.com/spring-2026-turf-installation-why-now-is-the-best-time-to-upgrade-your-yard-with-synthetic-grass)
- californiaext.com (https://californiaext.com/the-practical-benefits-of-switching-to-artificial-turf-for-homeowners)
- As California installs more artificial turf, health and environmental concerns multiply (https://latimes.com/science/story/2025-09-17/californias-love-hate-relationship-with-artificial-turf)
- Why Artificial Turf Works for Modern Home Design (https://msisurfaces.com/blogs/post/2026/01/13/green-all-year-the-benefits-of-artificial-turf-for-modern-homes.aspx)
- Examine the Drawbacks of Synthetic Turf
- Cost Comparison of Synthetic Grass vs. Natural Grass (https://southwestgreens.com/about-us/cost-of-artificial-grass)
- Health issues cloud cost-benefit equation of artificial turf (https://facilitiesdive.com/news/health-issues-cloud-cost-benefit-equation-of-artificial-turf/758980)
- Plastic Turf Fields Are Taking Over America (https://nytimes.com/2025/07/26/business/artificial-turf-grass-sports.html)
- As the world heats up, so does the debate around artificial turf (https://thenewlede.org/2024/08/as-the-world-heats-up-so-does-the-debate-around-artificial-turf)
- Assess the Benefits of Natural Grass
- Artificial Turf Versus Natural Grass: A Case Study of Environmental Effects, Health Risks, Safety, and Cost (https://mdpi.com/2071-1050/17/14/6292)
- Identify the Drawbacks of Natural Grass
- Why More Homeowners Are Ditching Grass in 2026—and the Low-Maintenance Alternatives They're Planting Instead (https://realsimple.com/why-homeowners-are-ditching-grass-and-low-maintenance-alternatives-11908934)
- Synthetic Turf vs. Natural Grass: Pros and Cons - Carolina Fresh Farms (https://carolinafreshfarms.com/synthetic-turf-vs-natural-grass-pros-and-cons)
- Best Management Practices for Maintaining Sand-based, Natural Grass Athletic Fields (https://extension.oregonstate.edu/catalog/pnw-676-best-management-practices-maintaining-sand-based-natural-grass-athletic-fields)
- Natural Grass Management | The Partnership for Healthy Playing Surfaces (https://healthyplayingsurfaces.org/natural-grass-management)
- Natural Grass Athletic Fields - SFMA (https://sportsfieldmanagement.org/natural-grass-athletic-fields)
- Determine the Best Option for Your Lawn Needs
- Artificial Turf versus Natural Grass (https://uhhospitals.org/for-clinicians/articles-and-news/articles/2019/08/artificial-turf-versus-natural-grass)
- NFL stadiums sack turf for 2026 World Cup. Players wish grass would stay (https://usatoday.com/story/sports/nfl/columnist/bell/2026/01/08/nfl-grass-vs-turf-stadiums-playing-surface-standards/87687167007)
- Lower Extremity Injury Rates on Artificial Turf Versus Natural Grass Surfaces in the National Football League During the 2021 and 2022 Seasons - PMC (https://pmc.ncbi.nlm.nih.gov/articles/PMC11363235)
- NFLPA: New injury data shows grass 'significantly safer' than turf (https://espn.com/nfl/story/_/id/36243906/nflpa-new-injury-data-shows-grass-significantly-safer-turf)
- Artificial Grass vs Real Grass: Which Is Better in 2026? (https://superiorlawn.co.uk/2025/12/28/artificial-grass-vs-real-grass-2026)







