March 26, 2026
Introduction
For pet owners, understanding the right foundation beneath artificial grass is crucial for creating a safe and enjoyable outdoor space for their furry friends. The base layer not only supports the turf but also plays a vital role in drainage and stability - factors that are essential in areas frequented by pets. As homeowners consider the best materials and installation techniques, they may ask: what truly makes a base layer effective for artificial grass designed for dogs? This article explores the intricacies of selecting and maintaining the ideal foundation, ensuring a long-lasting and hygienic environment for pets.
Define Base Layer for Artificial Grass: Importance and Functionality
The serves as a crucial support system that upholds the turf while significantly influencing drainage and stability. Typically composed of materials such as crushed stone, decomposed granite, or gravel, this layer is selected for its , which help prevent pooling. A well-prepared foundational layer is essential for , especially in areas designated for pets, which relates to , where practicality is paramount.
are specifically designed for families and pets, detailing to ensure that , keeping the surface clean and odor-free. Our turf not only requires minimal maintenance but also features a realistic appearance that enhances the aesthetic appeal of your lawn, ensuring it remains visually pleasing while providing a safe environment for pets.
The importance of careful installation cannot be overstated; it is vital for achieving optimal performance and durability of California Turf Company's synthetic lawn. .
Contact us today to schedule your free consultation and discover how we can assist you in creating the perfect !

Explore Base Layer Materials: Options for Pet-Friendly Artificial Grass
It is crucial to know when selecting the appropriate materials for the , especially for .
- : This material is favored for its superior drainage capabilities and compaction, creating a solid foundation that can withstand heavy use. Industry specialists note that a well-constructed drainage foundation can last between 10 to 15 years, effectively preventing issues such as puddles, unpleasant odors, and sagging grass.
- : This option provides a softer surface, making it gentler on pets' paws while still facilitating .
- Sand: It is generally unsuitable as a base due to its poor compaction and moisture retention characteristics, which can lead to unpleasant odors and hygiene concerns. Some installations may include a thin layer of sand to level the surface and enhance comfort underfoot, but this should be approached with caution.
Homeowners can create a secure, long-lasting, and pleasant outdoor area for their pets by considering what to put under through the thoughtful selection of these materials. Additionally, they can enjoy , energy, and chemicals that .

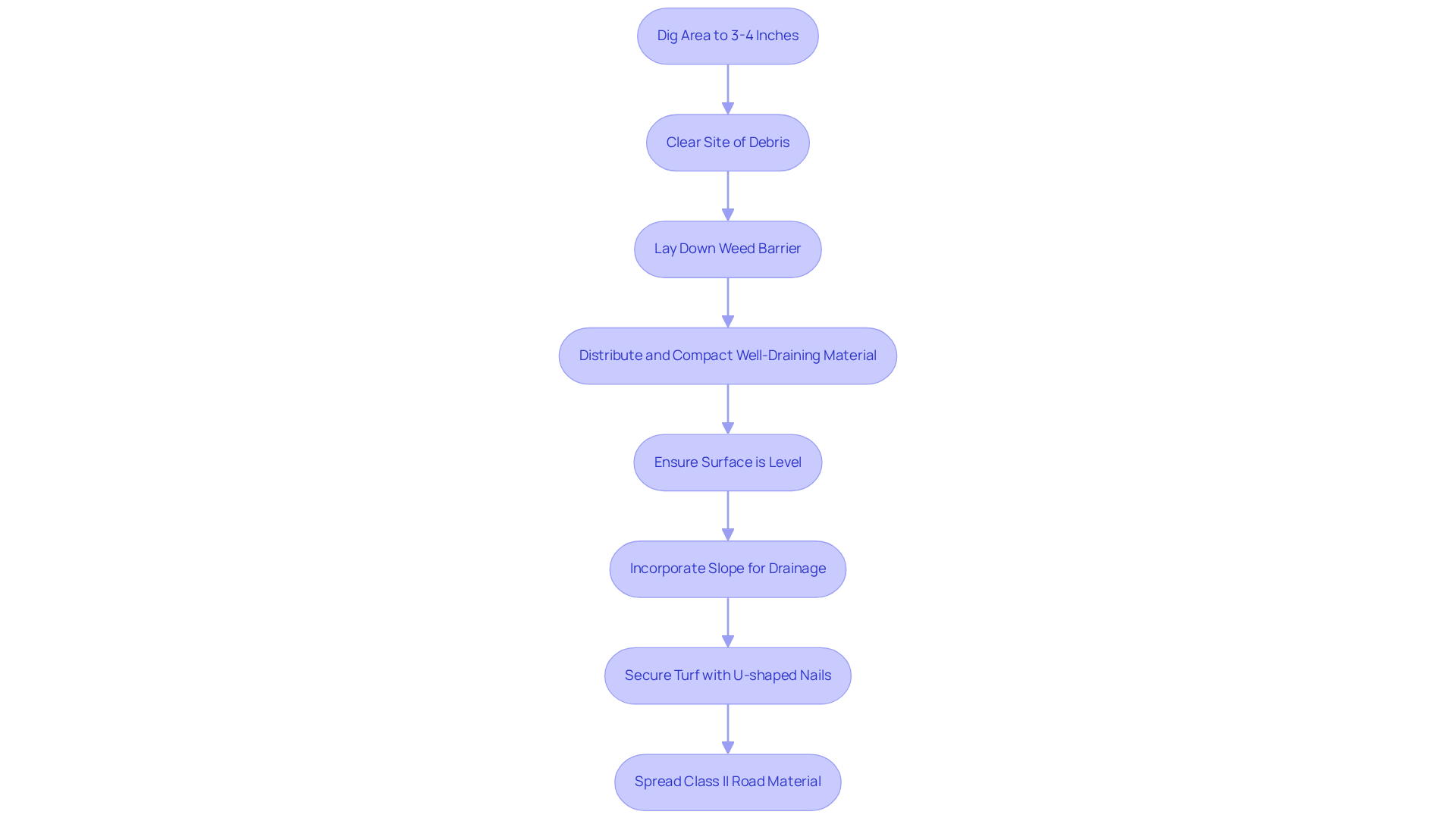
Implement Base Layer: Installation Tips and Best Practices
To successfully establish a , it is crucial to know by following best practices. Begin by digging the area to a depth of , allowing ample space for al materials. After clearing the site of debris and vegetation, lay down a to prevent unwanted growth while allowing moisture to escape.
Next, evenly distribute and compact a layer of , such as crushed stone or decomposed granite, to create a solid . Ensure that the surface is level and free of bumps or dips, as these imperfections can affect both the appearance and functionality of the turf. Incorporate a to facilitate proper water runoff, ideally around 2%. This attention to and maintain the integrity of the installation.
To secure the turf, place U-shaped nails or galvanized stakes every 6 to 8 inches. After compacting the crushed rock section, spread an additional one to one-and-a-half inches of over it for enhanced stability. By adhering to these steps and considering what to put under , you will create a robust and efficient that improves the performance and lifespan of your , which can endure between 8 to 15 years with appropriate maintenance. Regular maintenance and inspection are also essential to ensure the turf remains in optimal condition.

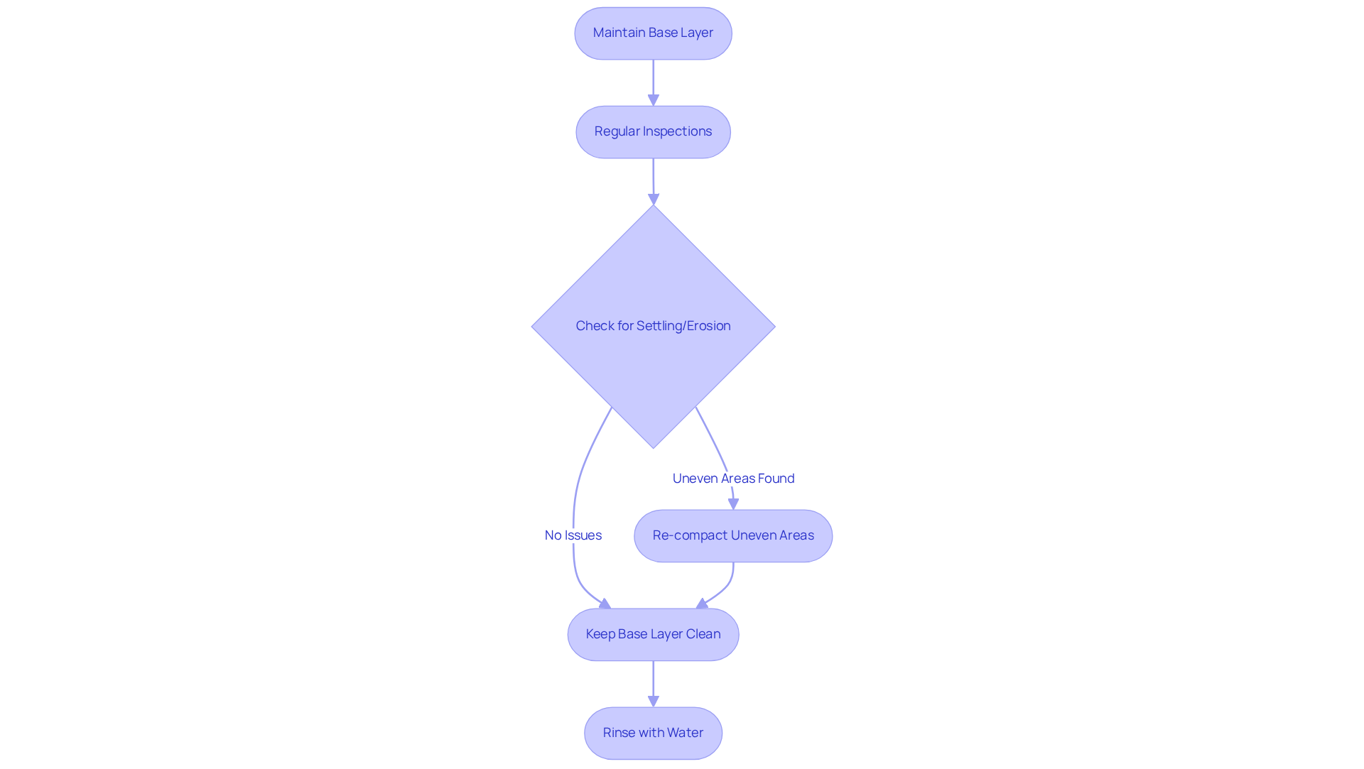
Maintain Base Layer: Ensuring Longevity and Performance
is crucial for its durability and effectiveness, especially when deciding what to put under . Regular inspections should occur at least every few months to detect any signs of settling or erosion, which can compromise the turf's stability. If uneven areas are found, they must be promptly re-compacted to restore a level surface.
Additionally, it is essential to keep the . Debris and organic matter can accumulate, leading to odors and potential bacterial growth. Rinsing the area with water helps flush out waste and contaminants, . For pet owners, understanding , like or treatments, can significantly enhance hygiene and prevent unpleasant smells.
Neglecting these maintenance practices can result in issues such as mold growth, which poses . Homeowners can ensure their artificial grass remains a safe and enjoyable space for their pets by following for dogs.

Conclusion
Creating a suitable base layer for artificial grass is essential for ensuring a safe, functional, and aesthetically pleasing environment for pets. This foundational component not only supports the turf but also plays a critical role in drainage and stability. Therefore, it is vital for pet owners to understand the best practices and materials needed for installation.
Key insights highlight the importance of selecting appropriate materials, such as:
- Crushed stone
- Decomposed granite
for optimal drainage and compaction. Proper installation techniques, including a slight slope for water runoff and regular maintenance checks, are crucial for preventing issues like pooling and odors. By following these guidelines, homeowners can create a long-lasting outdoor space that remains clean and enjoyable for their furry friends.
Ultimately, investing time and effort into the right base layer choices and maintenance practices will yield significant benefits. This ensures a durable and pet-friendly lawn. Embracing these strategies not only enhances the quality of life for pets but also promotes a healthier, more sustainable outdoor environment. For anyone considering artificial grass, understanding what to put under it is a fundamental step toward achieving a beautiful and functional landscape.
Frequently Asked Questions
What is the base layer for artificial grass?
The base layer for artificial grass is the foundational component that supports the turf, influencing drainage and stability. It is typically made of materials like crushed stone, decomposed granite, or gravel.
Why is the base layer important?
The base layer is crucial for maintaining a flat surface, preventing pooling of water, and ensuring stability. It is especially important in areas designated for pets, where practicality is essential.
What materials are commonly used for the base layer?
Common materials for the base layer include crushed stone, decomposed granite, and gravel, selected for their excellent water flow properties.
How does the base layer affect pets?
A well-constructed base layer effectively manages animal waste, keeping the surface clean and odor-free, which is particularly important for families with pets.
What are the benefits of California Turf Company's synthetic lawn solutions?
California Turf Company's synthetic lawn solutions require minimal maintenance, have a realistic appearance that enhances aesthetic appeal, and provide a safe environment for pets.
Why is proper installation of the base layer important?
Proper installation is vital for achieving optimal performance and durability of the synthetic lawn, helping to avoid issues like mud buildup and unpleasant odors beneath the surface.
How can I get assistance with installing artificial grass?
You can contact California Turf Company to schedule a free consultation for assistance in creating the perfect low-maintenance lawn.
List of Sources
- Define Base Layer for Artificial Grass: Importance and Functionality
- ForeverLawn News - Artificial surface becoming more popular for pets (https://foreverlawn.com/media/news/news-akronbeacon)
- How to Choose the Right Base for Artificial Grass (https://realturf.com/us/what-sub-base-is-best-for-your-artificial-grass)
- What to Put Under Artificial Grass for Dogs: Essential Base Layer Guide – Hall Turf | Artificial Turf Installation Kansas City KS & MO (https://hallturf.com/what-to-put-under-artificial-grass-for-dogs-essential-base-layer-guide)
- Why the Right Artificial Grass Base is Crucial for Your Lawn (https://modestoartificialgrass.com/the-importance-of-a-proper-artificial-grass-base-for-your-lawn)
- What is the Best Base to Put Under Artificial Grass? (https://delaturf.com/post/what-is-the-best-base-to-put-under-artificial-grass)
- Explore Base Layer Materials: Options for Pet-Friendly Artificial Grass
- What to Put Under Artificial Grass for Dogs: Practical Guide - Mighty Grass (https://mightygrass.com/what-to-put-under-artificial-grass-for-dogs)
- Astroturf Is THE Ultimate Yard Upgrade for Dog Owners (https://outsideonline.com/outdoor-gear/tools/pet-friendly-artificial-grass)
- What to put under artificial grass for drainage? (https://petgrows.com/blogs/news/what-to-put-under-artificial-grass-for-drainage)
- What to Put Under Artificial Grass for Pets | Echoing Green (https://echoinggreen.ca/blog/what-to-put-under-artificial-grass-for-pets)
- What to Put Under Artificial Grass for Dogs: Essential Base Layer Guide – Hall Turf | Artificial Turf Installation Kansas City KS & MO (https://hallturf.com/what-to-put-under-artificial-grass-for-dogs-essential-base-layer-guide)
- Implement Base Layer: Installation Tips and Best Practices
- How to Choose the Right Base for Artificial Grass (https://realturf.com/us/what-sub-base-is-best-for-your-artificial-grass)
- 4 Steps to Prepare the Base for Artificial Grass Installation – Hall Turf | Artificial Turf Installation Kansas City KS & MO (https://hallturf.com/4-steps-to-prepare-the-base-for-artificial-grass-installation)
- californiaturfco.com (https://californiaturfco.com/master-your-artificial-turf-base-essential-installation-tips)
- How to Prepare the Base for Artificial Grass | Professional Installation Guide (https://globalsynturf.com/site-base-preparation)
- The Overlooked Importance of Base Preparation in Artificial Turf Installation (https://portotheme.com/the-overlooked-importance-of-base-preparation-in-artificial-turf-installation)
- Maintain Base Layer: Ensuring Longevity and Performance
- researchgate.net (https://researchgate.net/publication/305081018_Maintenance_of_Artificial_Turf_-_Putting_Research_into_Practice)
- Artificial Turf Lifespan & Maintenance Tips for Dallas - Fort Worth (https://wintergreengrass.com/artificial-turf-lifespan)
- 5 Factors That Influence The Lifespan Of Artificial Grass (https://durafield.com/5-factors-that-influence-the-lifespan-of-artificial-grass)
- Synthetic Grass Longevity: Tips & Tricks from DFW Experts (https://syntheticgrassdfw.com/artificial-grass/how-long-does-outdoor-artificial-grass-last-what-you-need-to-know)
- 6 Tips for Maintaining Artificial Turf | Magnolia Turf (https://magnoliaturf.com/tips-for-artificial-grass-maintenance)







