March 27, 2026
Introduction
Preparing a lawn for artificial turf involves more than a straightforward installation; it requires a meticulous process that significantly influences the longevity and appearance of the new surface. Homeowners often overlook that the success of synthetic grass relies heavily on proper groundwork. This includes assessing soil conditions and laying a stable base.
What are the consequences of neglecting essential steps? This guide outlines the crucial phases of preparation, ensuring that the transition to a lush, maintenance-free lawn is not only smooth but also enduring.
Assess Your Lawn Conditions
Before installing , it's crucial to conduct a thorough assessment of your lawn conditions. Start by evaluating the soil type:
- Sandy soils generally drain effectively.
- Clay soils can retain excess water, complicating the .
Next, check for existing vegetation, roots, or debris that could obstruct the installation. Observe the area for slopes or low spots that may require leveling to ensure a flat surface.
To , dig a small hole and pour water into it. If the water drains quickly, your soil is likely suitable for grass placement. Conversely, if drainage is slow, consider enhancing it with additional materials or consult a professional for advice.
In , approximately 70% of property owners before transitioning to . This statistic underscores the in ensuring a . Landscape professionals emphasize that is vital for the optimal performance and longevity of . As specialists highlight, "Proper are essential to prevent water pooling and mold growth, ensuring the grass remains in good condition over time." Neglecting these assessments can lead to installation issues and reduced grass longevity.

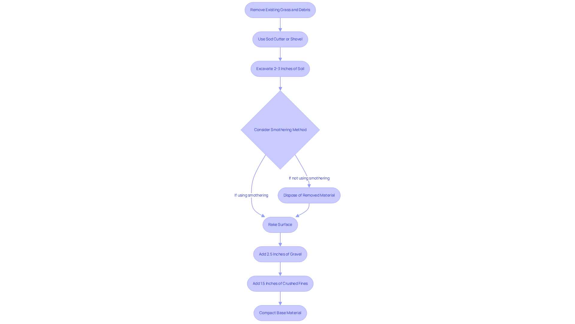
Remove Existing Grass and Debris
To prepare your for , start by completely , plants, and debris. You can use a sod cutter or shovel to strip away the top layer of grass and roots, ensuring you . This depth is crucial for and .
Alternatively, you might consider the . This involves covering the area with an opaque material to block sunlight and water for six to eight weeks, effectively killing the grass with less effort. Be sure to dispose of the removed material according to local regulations.
Once the area is cleared, rake the surface to remove any remaining debris and create a . To establish a solid base, what you put under before laying is:
- 2.5 inches of ¾-inch gravel
- 1.5 inches of crushed fines after raking
Compacting this base material is essential for ensuring durability and preventing settling. This preparation is vital for ensuring that the grass lies flat and maintains its appearance over time.

Create a Stable Base for Turf
To establish a solid foundation for your , first, consider before laying by removing any existing grass and debris. This initial step is essential for creating a , which is crucial in preventing uneven wear and drainage issues.
Next, to ensure proper installation, consider what do you put under before laying and level the area thoroughly with a rake. Before laying, it's important to know what do you put under , which is a layer of , ideally 3 to 4 inches deep. This material is renowned for its . Statistics indicate that a well-compacted crushed stone base significantly enhances water flow, thereby reducing the risk of pooling beneath the grass.
To create a stable platform that will support the turf and minimize future settling or shifting, it's important to know , so utilize a plate compactor to firmly compact this layer. Landscape architects emphasize that a is vital for the of , ensuring a low-maintenance and visually appealing lawn.
Additionally, incorporating geotextile fabric as a plant barrier beneath the crushed rock can further enhance the of the base.

Install a Weed Barrier
To effectively from infiltrating your , it is crucial to establish a barrier over the compacted foundation.
- Excavate Topsoil: Begin by removing 3 to 4 inches of topsoil to create a .
- Lay : Next, Ensure that the edges overlap by at least 6 inches to eliminate any gaps where plants could potentially emerge.
- Secure the Fabric: Use landscape staples to secure the fabric in place, placing them every 2 to 3 feet along the perimeter.
This barrier not only provides a vital layer of defense against plant growth but also allows for , preserving the quality of your . For optimal results, consider using woven geo-textiles for loose soil types and non-woven geo-textiles for filtration and drainage.
Recent studies indicate that approximately 70% of homeowners utilize or in their installations, highlighting the effectiveness of these materials in enhancing the . As noted by horticulturists, "" Successful installations demonstrate that

Lay and Secure the Artificial Turf
After placing the , roll out the over the prepared area and allow it to adjust in the sun for a few hours. This adjustment period helps minimize any curling that may occur.
Next, trim the edges of the grass to ensure a snug fit against borders or obstacles. This step is crucial for achieving a . using 6-inch or nails, placing them every 6-8 inches along the perimeter and seams to prevent shifting. For optimal performance, use a mallet instead of a hammer to install the nails or staples. This method helps distribute force evenly and reduces the risk of bending.
Brush in , such as silica sand or rubber granules. This not only weighs down the grass but also keeps the blades upright, enhancing both the aesthetic appeal and longevity of your new lawn. Effective infill management significantly affects the longevity and upkeep of , making it an essential part of the setup process. Notably, 92% of installation requests for come from , underscoring the relevance of these guidelines.

Conclusion
Preparing your lawn for artificial turf is a meticulous process that significantly influences the longevity and appearance of your new grass. By assessing lawn conditions, removing existing vegetation, and creating a stable base, homeowners can ensure a successful installation that meets both aesthetic and functional needs.
Essential steps include:
- Evaluating soil types and drainage.
- Removing debris.
- Establishing a solid foundation.
- Installing a weed barrier.
- Properly laying and securing the turf.
Each step is vital; neglecting any part of the process can lead to complications such as uneven surfaces or weed growth, ultimately diminishing the benefits of synthetic grass.
Investing time and effort into the preparation phase enhances the performance of artificial turf and reduces future maintenance. Homeowners are encouraged to follow these guidelines closely to achieve a beautiful, low-maintenance lawn that stands the test of time. Embracing these essential steps will lead to a successful transformation of outdoor spaces, providing both aesthetic appeal and practical advantages for years to come.
Frequently Asked Questions
Why is it important to assess lawn conditions before installing synthetic grass?
Assessing lawn conditions is crucial to understand soil type, drainage capabilities, and any existing vegetation or debris that could obstruct installation. This evaluation helps ensure a successful installation and the longevity of the synthetic grass.
How do different soil types affect synthetic grass installation?
Sandy soils generally drain effectively, making them suitable for synthetic grass. In contrast, clay soils can retain excess water, complicating the installation process and potentially leading to issues like water pooling.
What should I check for when evaluating my lawn for synthetic grass?
You should check for soil type, existing vegetation, roots, debris, slopes, or low spots that may require leveling. Additionally, assess drainage by digging a small hole and pouring water into it to see how quickly it drains.
What is the recommended method for removing existing grass and debris?
The recommended method is to completely remove any existing grass, plants, and debris using a sod cutter or shovel, excavating about 2 to 3 inches of soil. Alternatively, you can use the smothering method, which involves covering the area with an opaque material for six to eight weeks to kill the grass.
What materials should be used to create a stable base for synthetic grass?
For a stable base, you should use 2.5 inches of ¾-inch gravel followed by 1.5 inches of crushed fines after raking. Compacting this base material is essential for durability and preventing settling.
What are the consequences of neglecting lawn condition assessments before installation?
Neglecting these assessments can lead to installation issues, such as improper drainage and reduced grass longevity, which may result in water pooling and mold growth.
List of Sources
- Assess Your Lawn Conditions
- As California installs more artificial turf, health and environmental concerns multiply (https://latimes.com/science/story/2025-09-17/californias-love-hate-relationship-with-artificial-turf)
- What to Look Out For Before Installing Synthetic Turf - Synthetic Turf (https://syntheticturfnorthwest.com/what-to-look-out-for-before-installing-synthetic-turf)
- UF/IFAS expert evaluates impact of installing synthetic turf (https://mainstreetdailynews.com/local-living/uf-ifas-impact-installing-synthetic-turf)
- Does Artificial Turf Drain Well? - Custom Park Surfacing (https://custompark.net/does-artificial-turf-drain-well)
- Plastic Turf Fields Are Taking Over America (https://nytimes.com/2025/07/26/business/artificial-turf-grass-sports.html)
- Remove Existing Grass and Debris
- 4 Ways To Properly Remove Natural Grass Before Your Synthetic Turf Installation - SGW Dallas (https://sgwtexas.com/dallas/blog/2023/07/31/4-ways-to-properly-remove-natural-grass-before-your-synthetic-turf-installation)
- How to Prepare Ground for Artificial Turf Installation (https://turfkingz.com/articles/how-to-prepare-ground-for-artificial-turf)
- How Deep to Dig Out Your Lawn for Artificial Grass Installation (https://smartgrass.co.nz/dig-out-lawn-for-artificial-grass-installation)
- shawgrass.com (https://shawgrass.com/about/news-blog/how-to-prep-for-artificial-grass-installation)
- Guide to Artificial Turf Base Prep | Elite Turf Supply (https://eliteturfsupply.com/blogs/preparing-ground-for-artificial-grass)
- Create a Stable Base for Turf
- What’s the Best Base for Artificial Grass Installation? - US Turf (https://us-turf.com/uncategorized/best-base-artificial-grass-installation)
- How to Choose the Right Base for Artificial Grass (https://realturf.com/us/what-sub-base-is-best-for-your-artificial-grass)
- Plastic Turf Fields Are Taking Over America (https://nytimes.com/2025/07/26/business/artificial-turf-grass-sports.html)
- The Importance of Artificial Turf Drainage | Smart Turf® Artificial Grass (https://smartturf.com/the-importance-of-artificial-turf-drainage)
- Install a Weed Barrier
- Why Use Weed Barrier for Artificial Grass? | Purchase Green Artificial Grass (https://purchasegreen.com/blog/why-use-weed-barrier-for-artificial-grass)
- blog.artificialgrassrecyclers.com (https://blog.artificialgrassrecyclers.com/weed-barrier-for-artificial-turf)
- Artificial Turf Weed Barrier Guide | Premium Grass Blades (https://premiumgrassblades.com/should-weed-barrier-be-used-under-synthetic-grass)
- orionturfandlandscape.com (https://orionturfandlandscape.com/blog/the-role-of-a-weed-barrier-in-artificial-turn-installations)
- Lay and Secure the Artificial Turf
- How Infill Affects Artificial Grass Performance and Longevity - Artificial Turf Express (https://artificialturfexpress.com/blog/artificial-grass-infill-performance-longevity)
- Everything You Need To Know About Anchoring Artificial Grass During Installation - SGW Nevada (https://sgwnevada.com/blog/everything-you-need-to-know-about-anchoring-artificial-grass-during-installation)
- Ultimate Guide to Securing Artificial Turf (https://premiumgrassblades.com/the-ultimate-guide-to-securing-artificial-turf-spiral-nails-staples-and-proper-installation)
- Top Trends in Artificial Turf for 2025: What to Expect - The Turf Yard (https://theturfyard.com/top-trends-in-artificial-turf-for-2025-what-to-expect)
- How to Install Artificial Turf: Step-by-Step Guide | US Turf (https://usturfsandiego.com/news/how-to-install-artificial-turf)







